HOME   LIST
‹–   –›

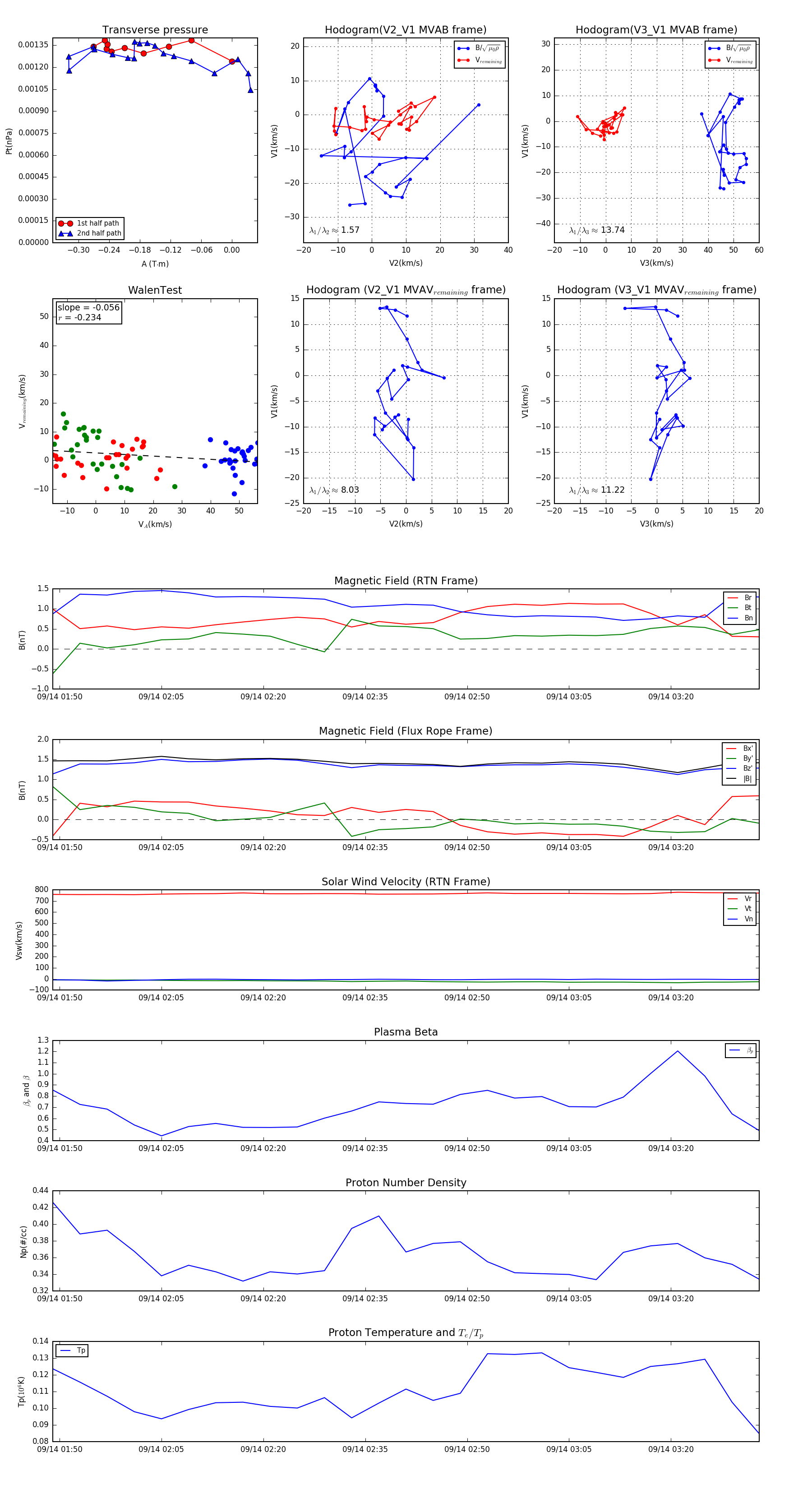
Flux Rope in 1995

Flux Rope Event 1995-09-14 01:49 ~ 1995-09-14 03:33 (105 minutes)


plot