HOME   LIST
‹–   –›

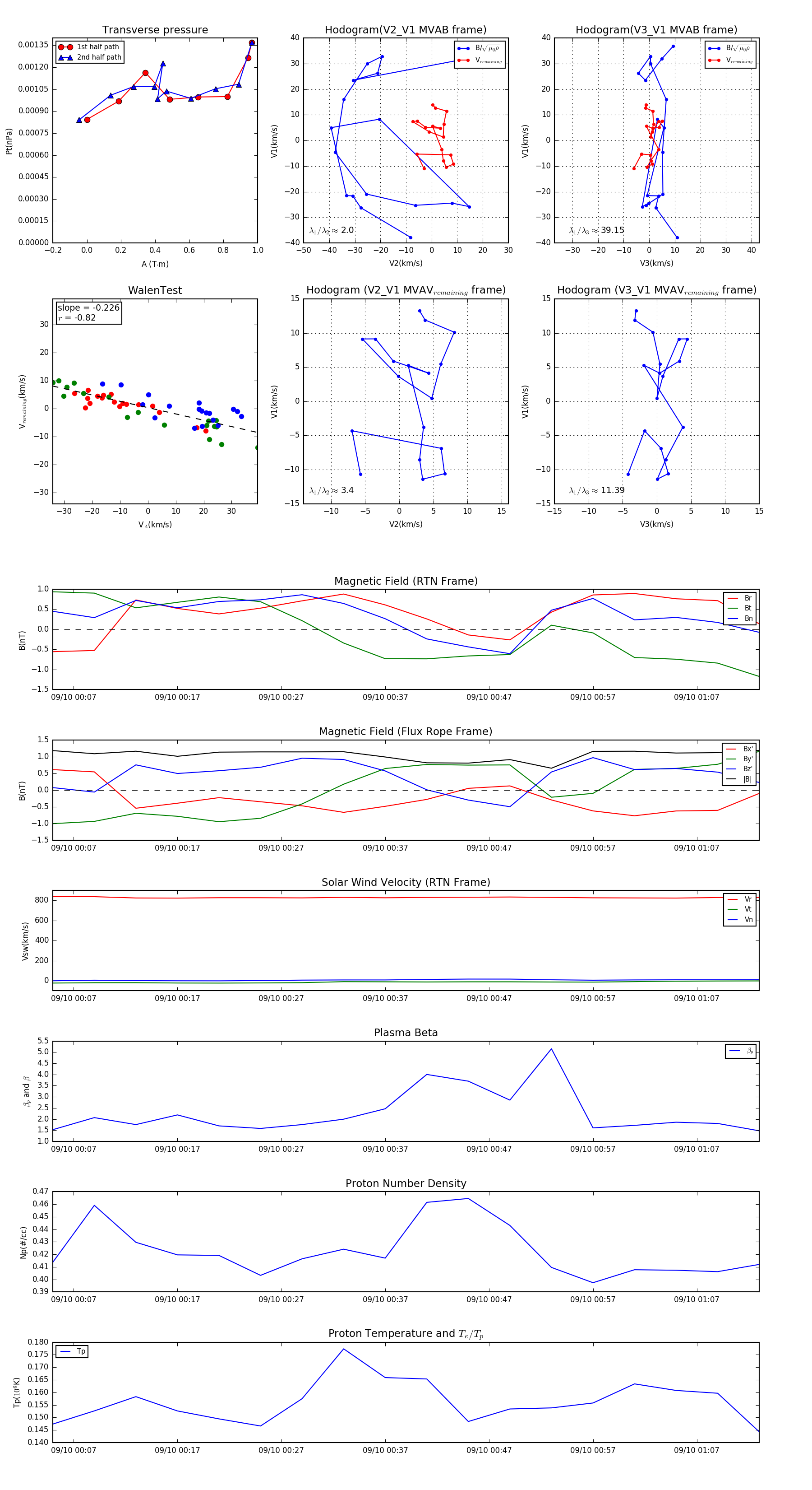
Flux Rope in 1995

Flux Rope Event 1995-09-10 00:05 ~ 1995-09-10 01:13 (69 minutes)


plot