HOME   LIST
‹–   –›

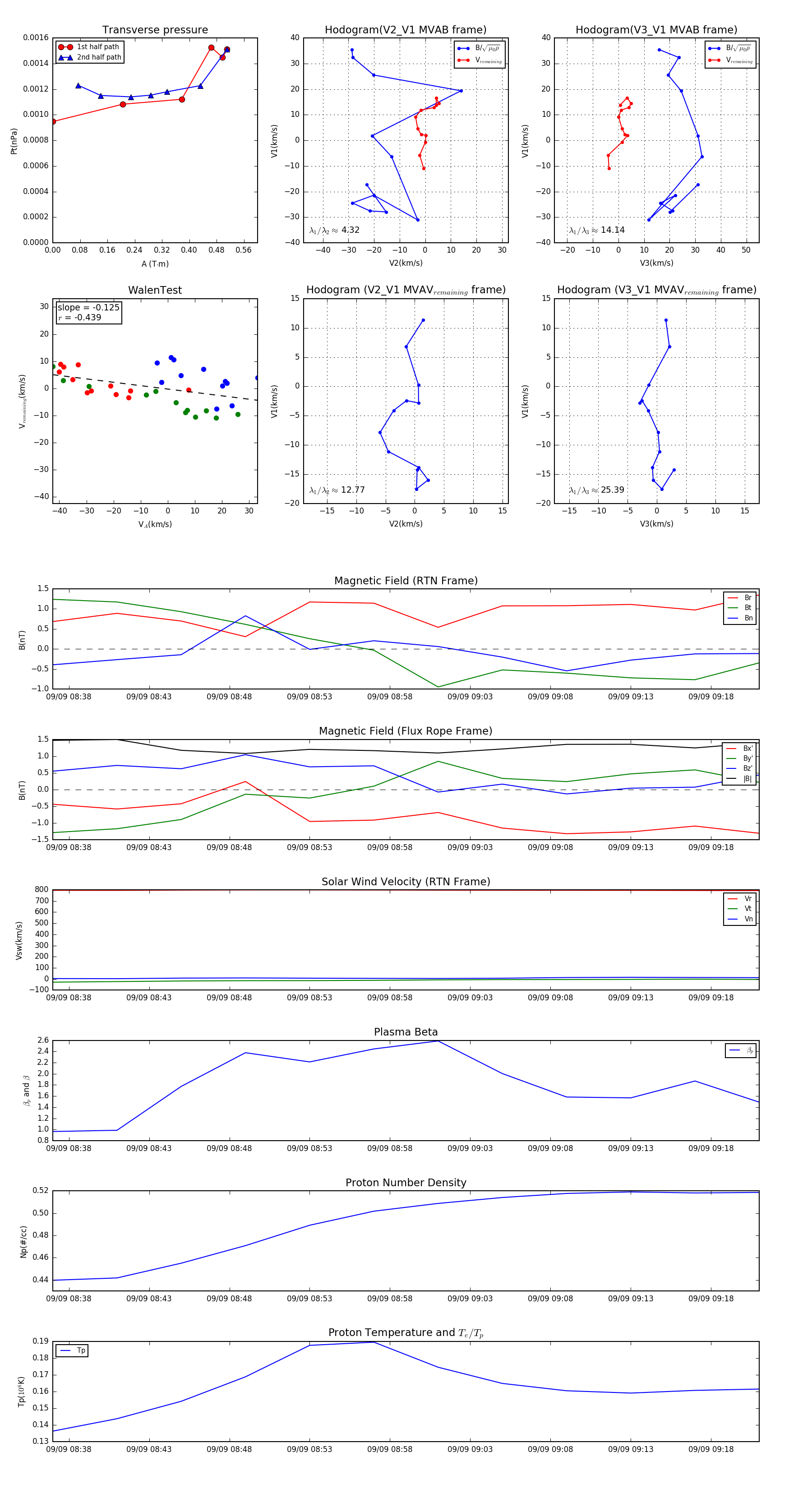
Flux Rope in 1995

Flux Rope Event 1995-09-09 08:37 ~ 1995-09-09 09:21 (45 minutes)


plot