HOME   LIST
‹–   –›

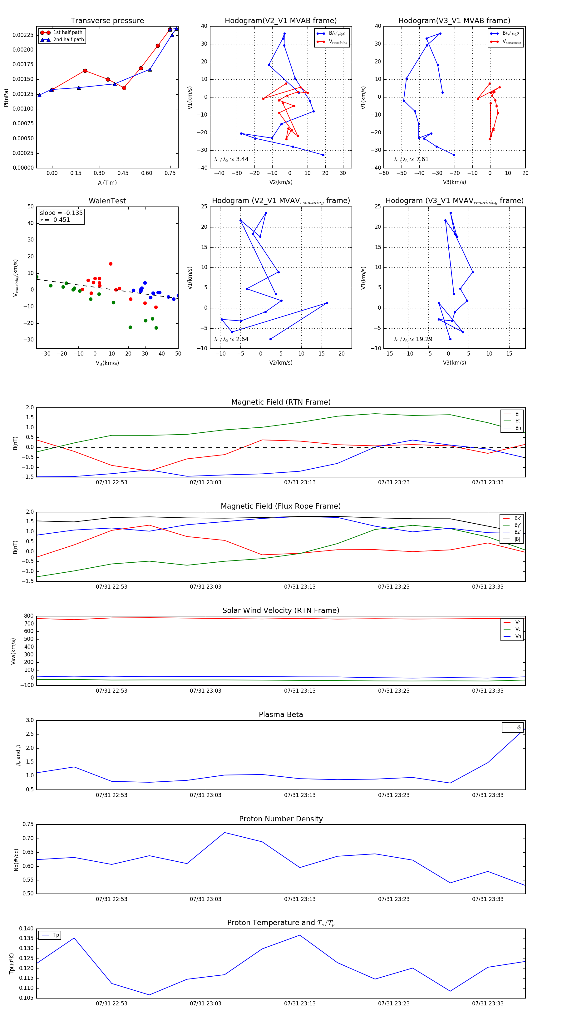
Flux Rope in 1995

Flux Rope Event 1995-07-31 22:45 ~ 1995-07-31 23:37 (53 minutes)


plot