HOME   LIST
‹–   –›

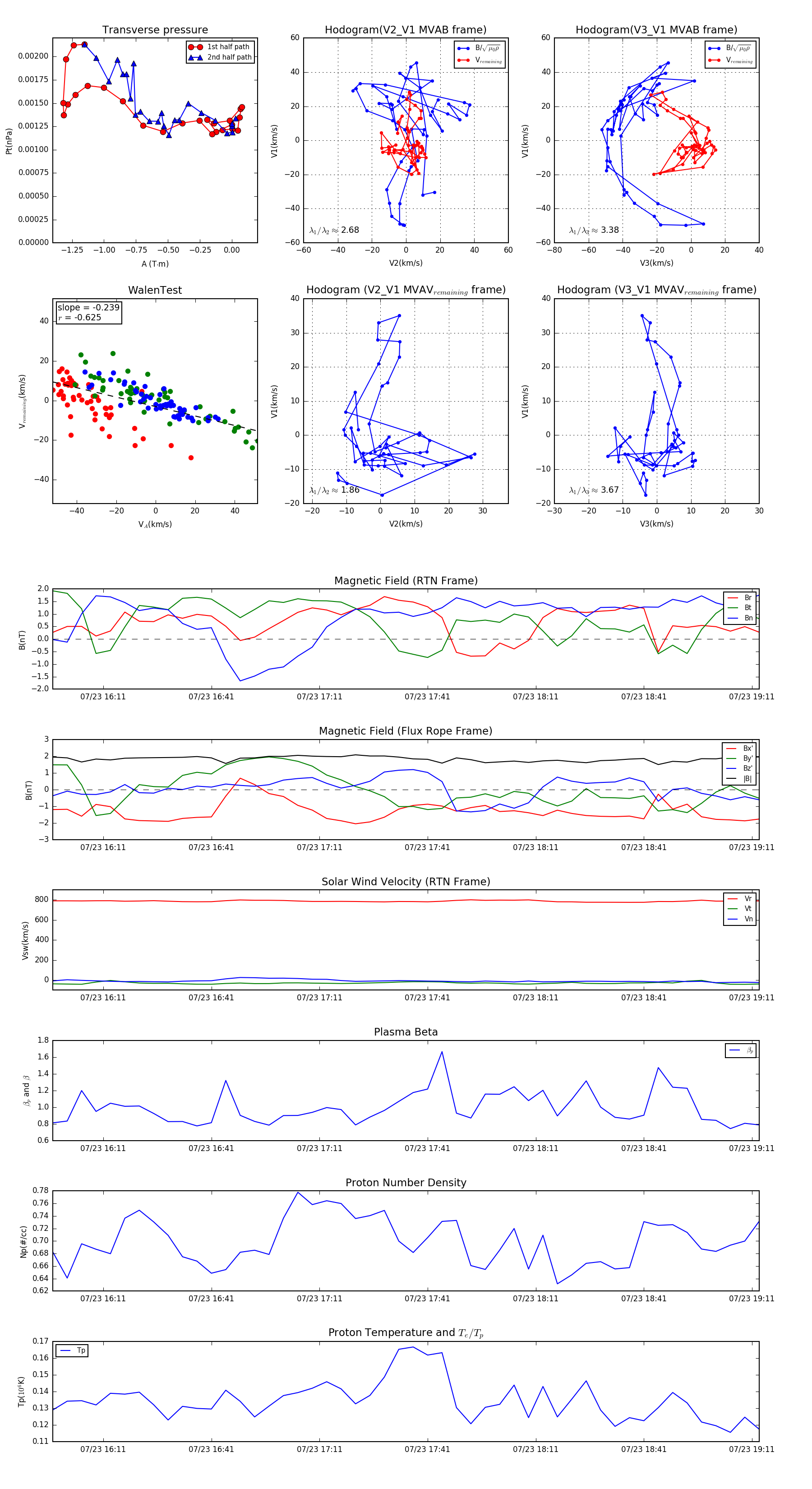
Flux Rope in 1995

Flux Rope Event 1995-07-23 15:57 ~ 1995-07-23 19:13 (197 minutes)


plot