HOME   LIST
‹–   –›

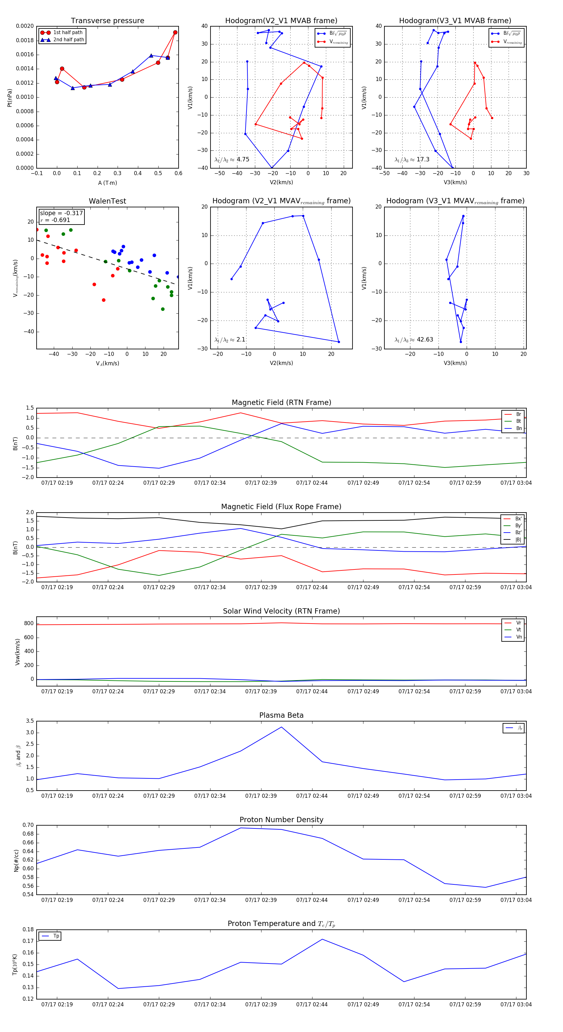
Flux Rope in 1995

Flux Rope Event 1995-07-17 02:17 ~ 1995-07-17 03:05 (49 minutes)


plot