HOME   LIST
‹–   –›

Flux Rope in 1995

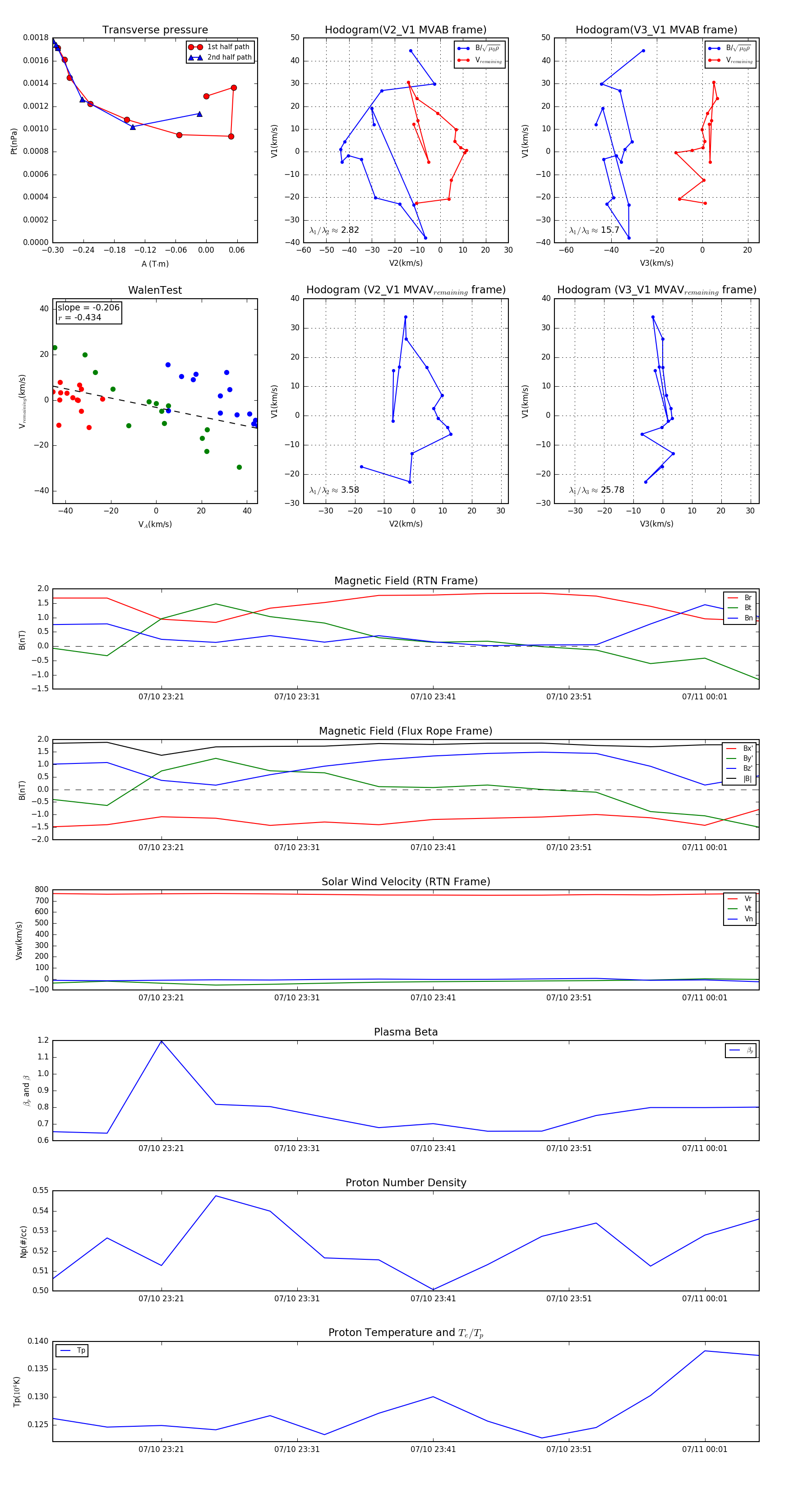
Flux Rope Event 1995-07-10 23:13 ~ 1995-07-11 00:05 (53 minutes)


plot