HOME   LIST
‹–   –›

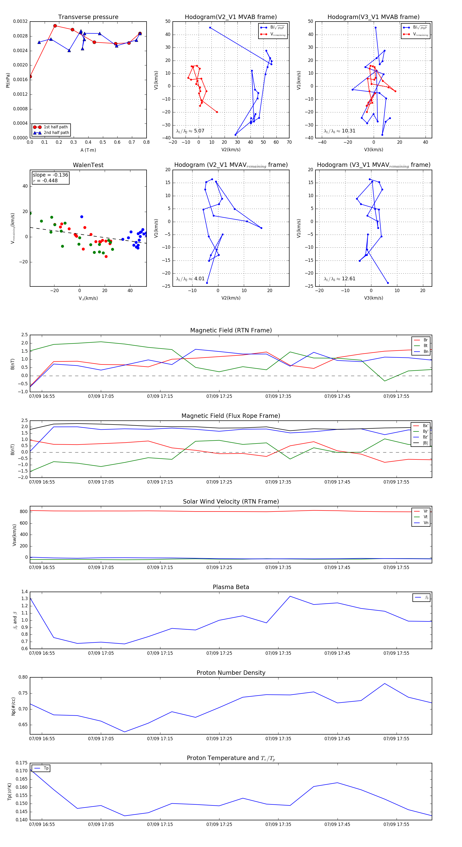
Flux Rope in 1995

Flux Rope Event 1995-07-09 16:53 ~ 1995-07-09 18:01 (69 minutes)


plot