HOME   LIST
‹–   –›

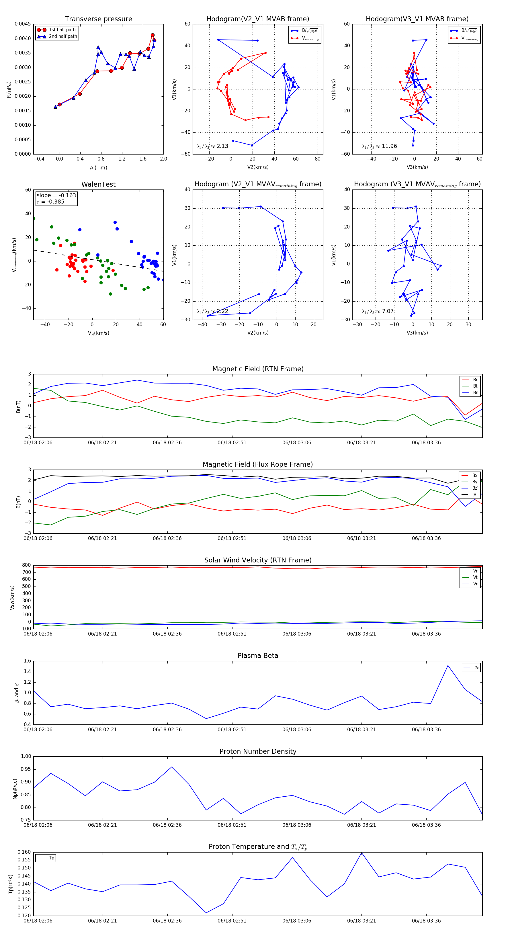
Flux Rope in 1995

Flux Rope Event 1995-06-18 02:05 ~ 1995-06-18 03:49 (105 minutes)


plot