HOME   LIST
‹–   –›

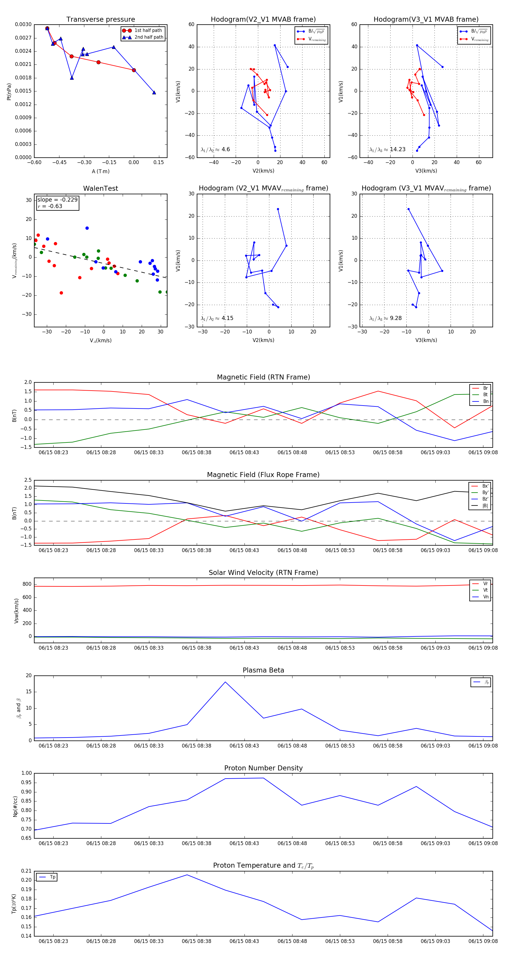
Flux Rope in 1995

Flux Rope Event 1995-06-15 08:21 ~ 1995-06-15 09:09 (49 minutes)


plot