HOME   LIST
‹–   –›

Flux Rope in 1995

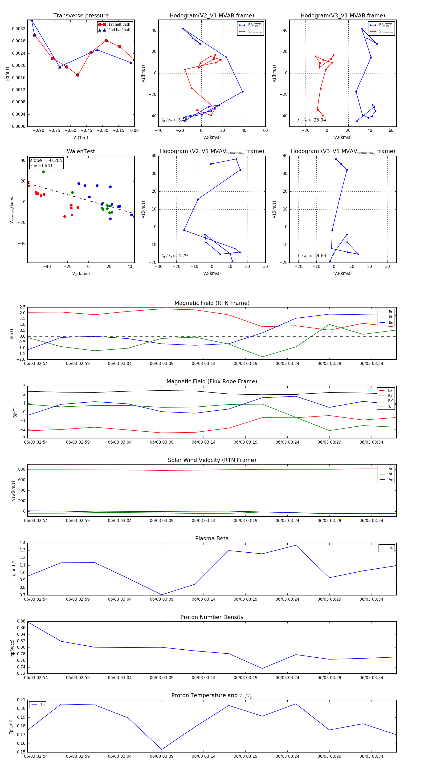
Flux Rope Event 1995-06-03 02:53 ~ 1995-06-03 03:37 (45 minutes)


plot