HOME   LIST
‹–   –›

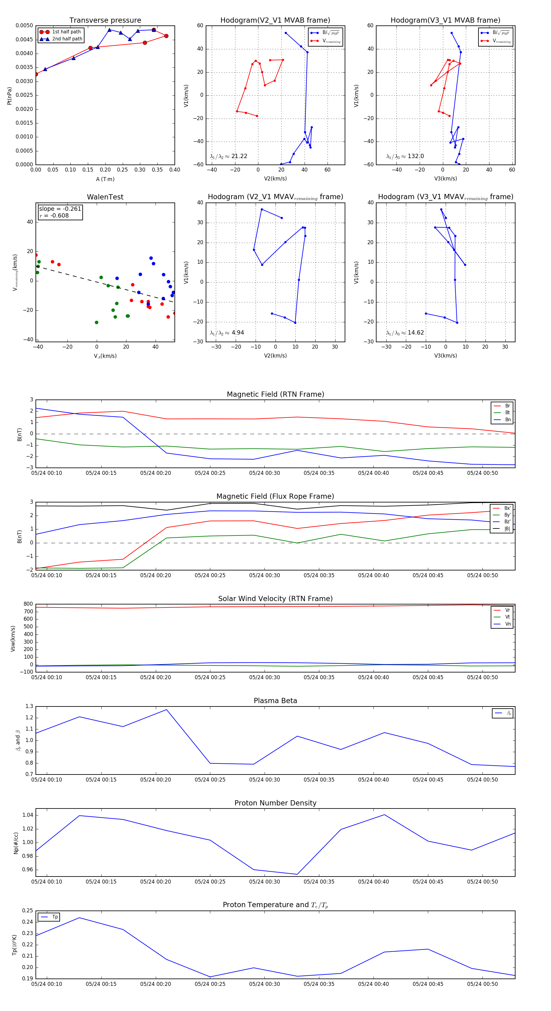
Flux Rope in 1995

Flux Rope Event 1995-05-24 00:09 ~ 1995-05-24 00:53 (45 minutes)


plot