HOME   LIST
‹–   –›

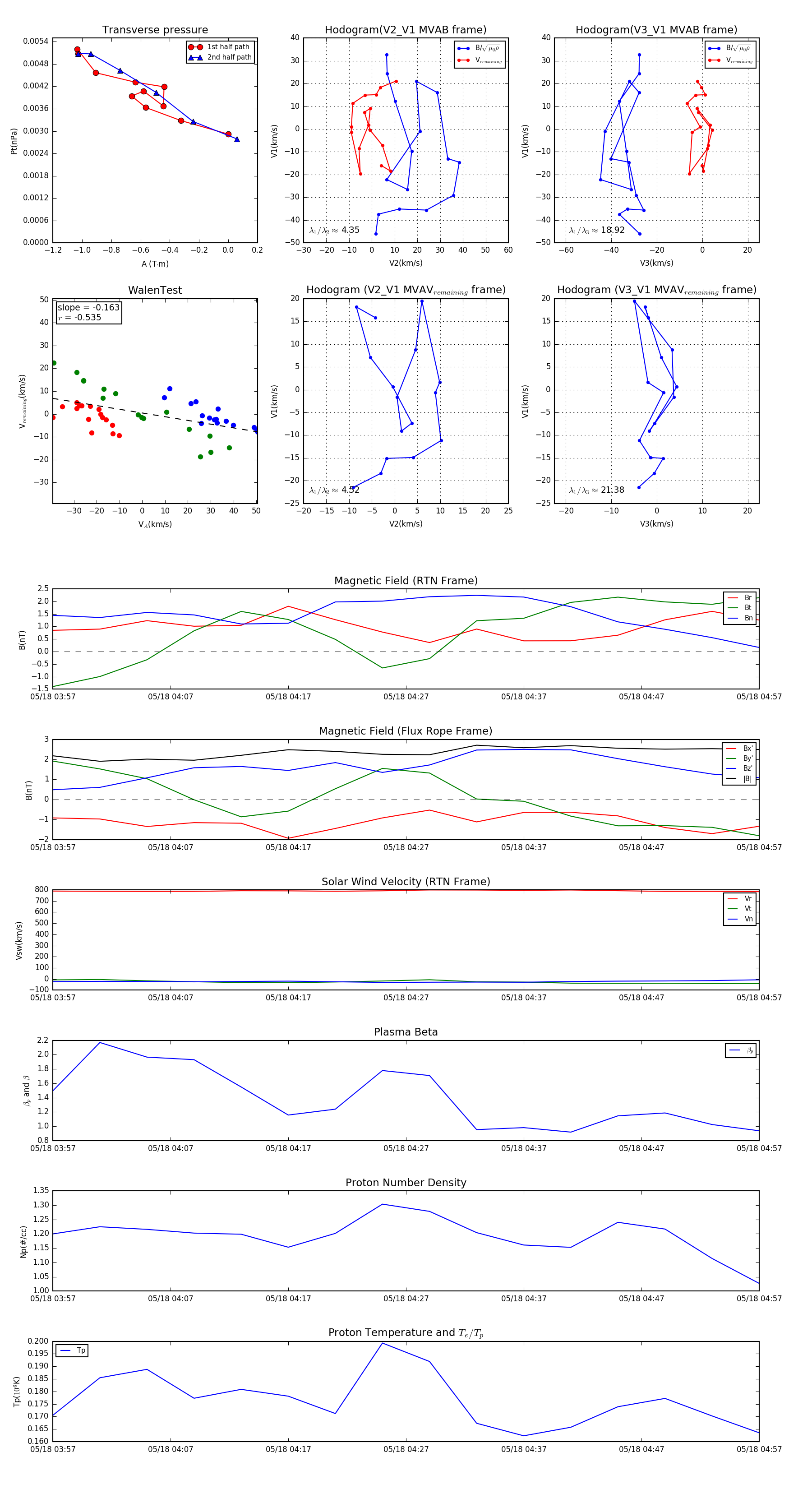
Flux Rope in 1995

Flux Rope Event 1995-05-18 03:57 ~ 1995-05-18 04:57 (61 minutes)


plot