HOME   LIST
‹–   –›

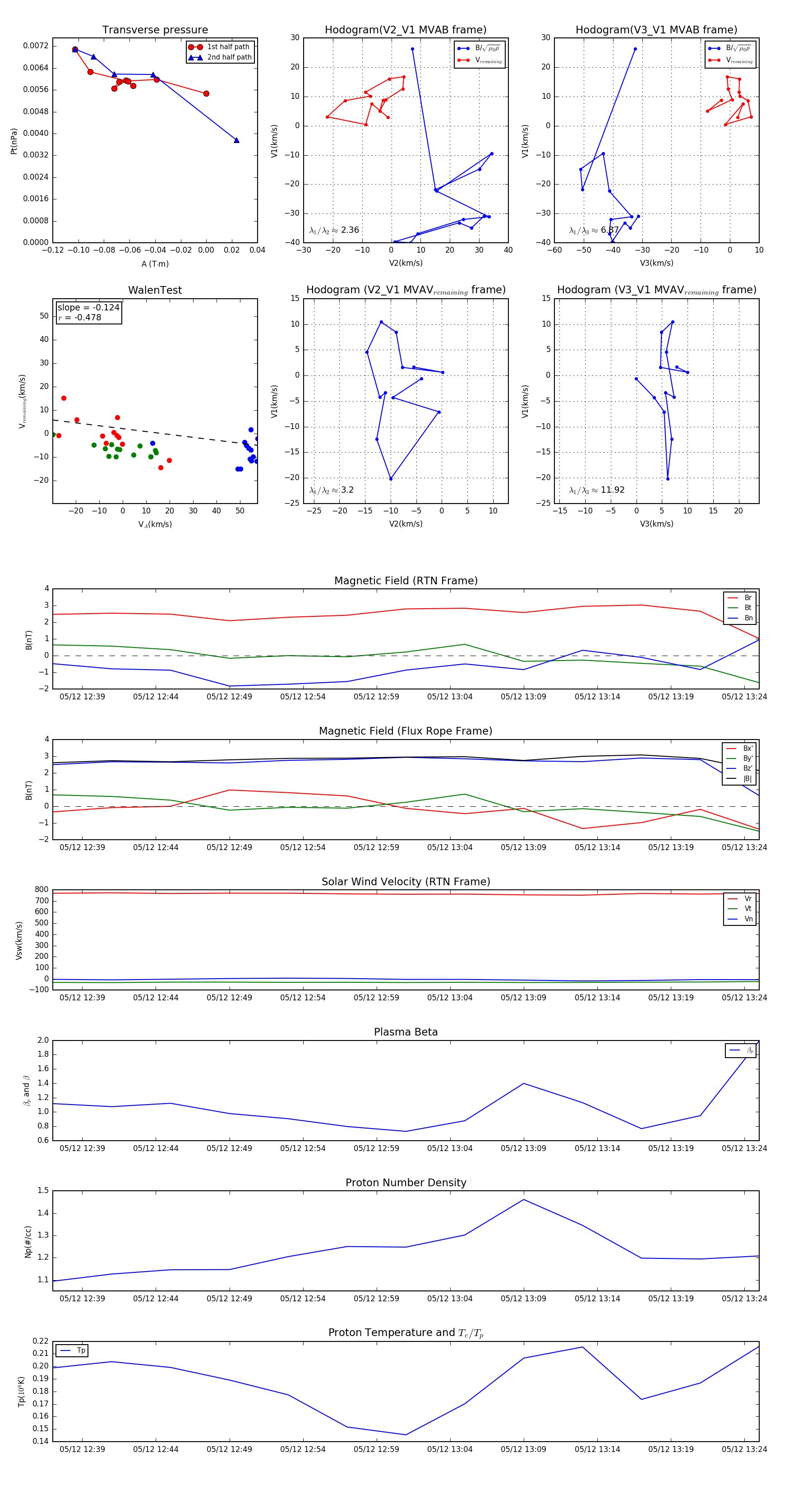
Flux Rope in 1995

Flux Rope Event 1995-05-12 12:37 ~ 1995-05-12 13:25 (49 minutes)


plot