HOME   LIST
‹–   –›

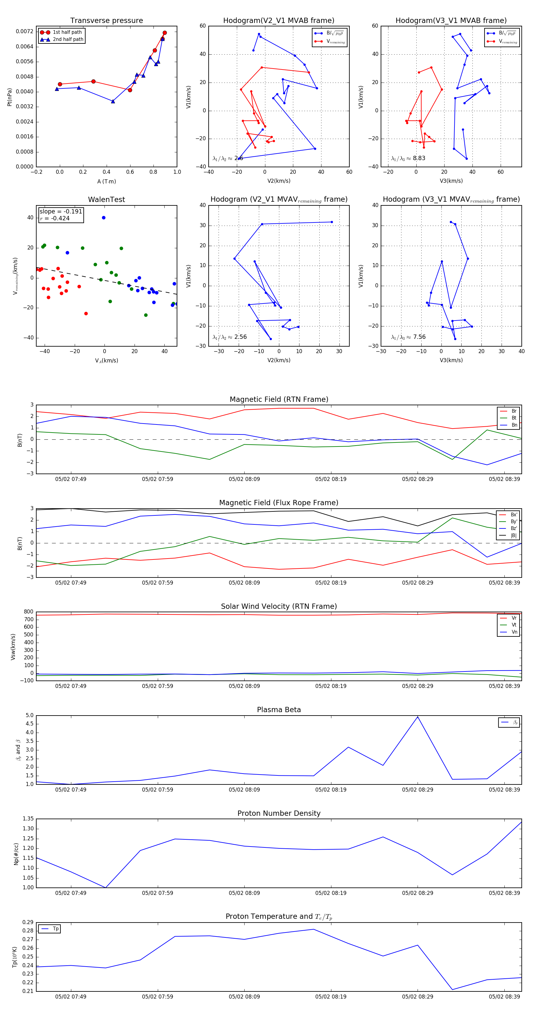
Flux Rope in 1995

Flux Rope Event 1995-05-02 07:45 ~ 1995-05-02 08:41 (57 minutes)


plot