HOME   LIST
‹–   –›

Flux Rope in 1995

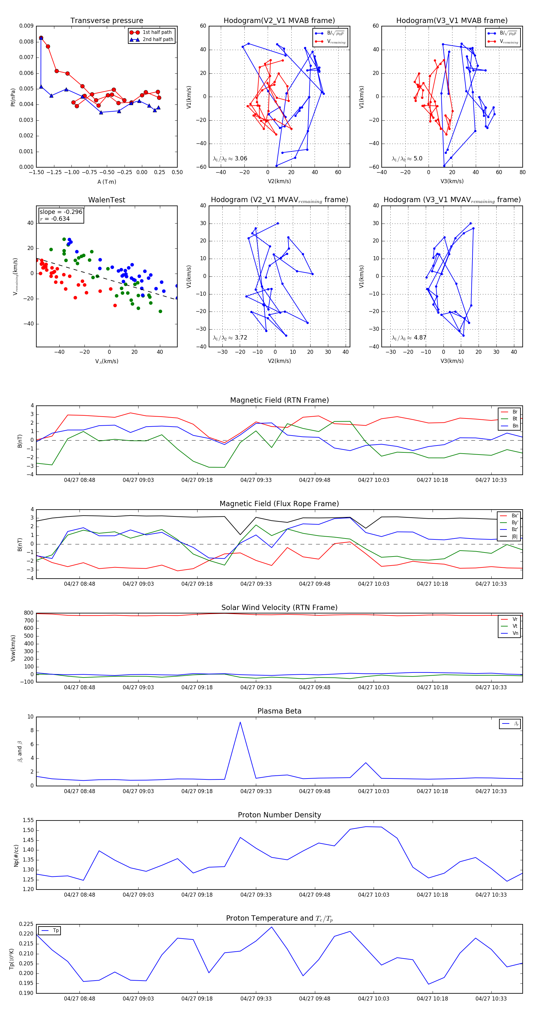
Flux Rope Event 1995-04-27 08:37 ~ 1995-04-27 10:41 (125 minutes)


plot