HOME   LIST
‹–   –›

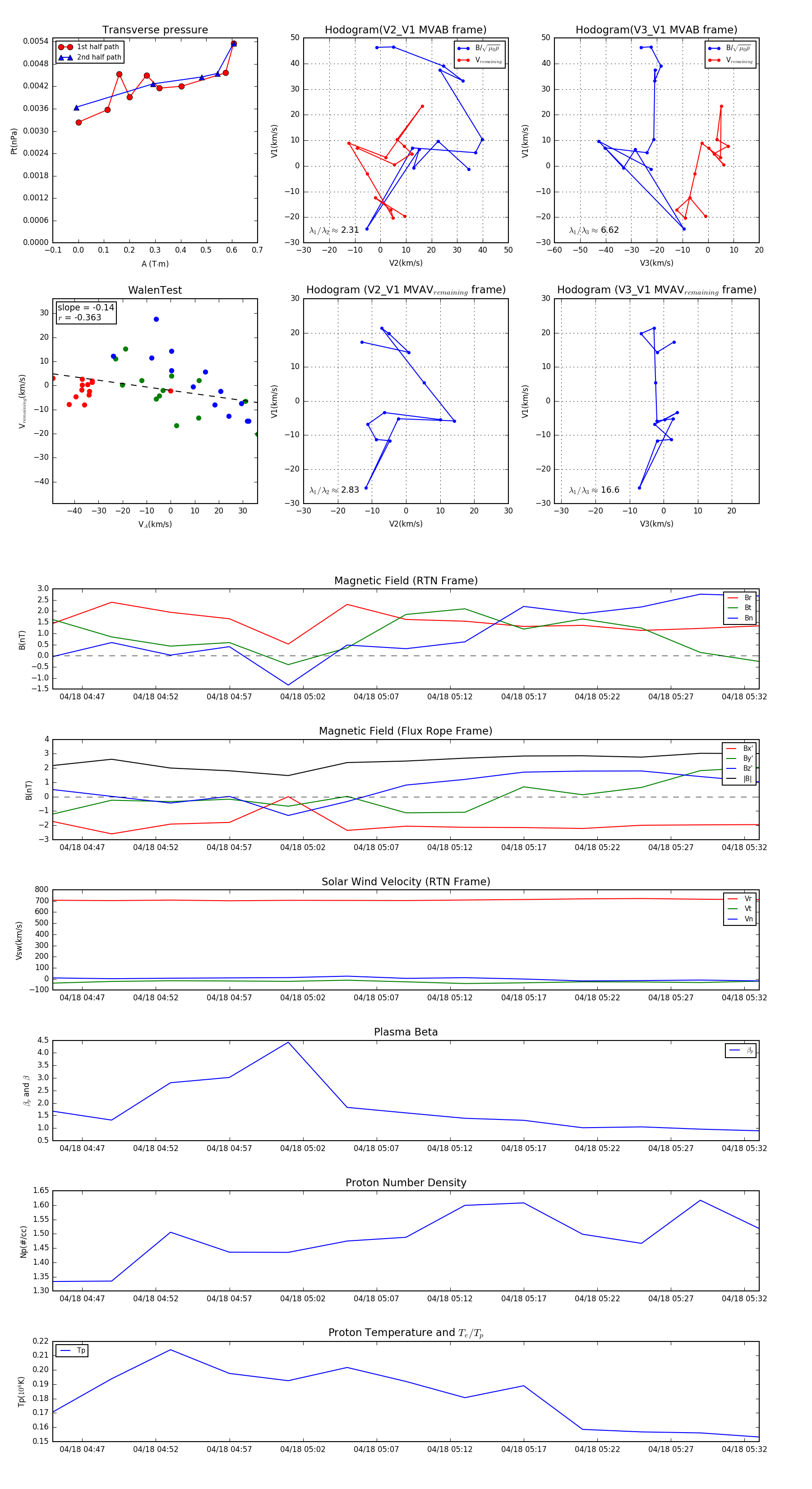
Flux Rope in 1995

Flux Rope Event 1995-04-18 04:45 ~ 1995-04-18 05:33 (49 minutes)


plot