HOME   LIST
‹–   –›

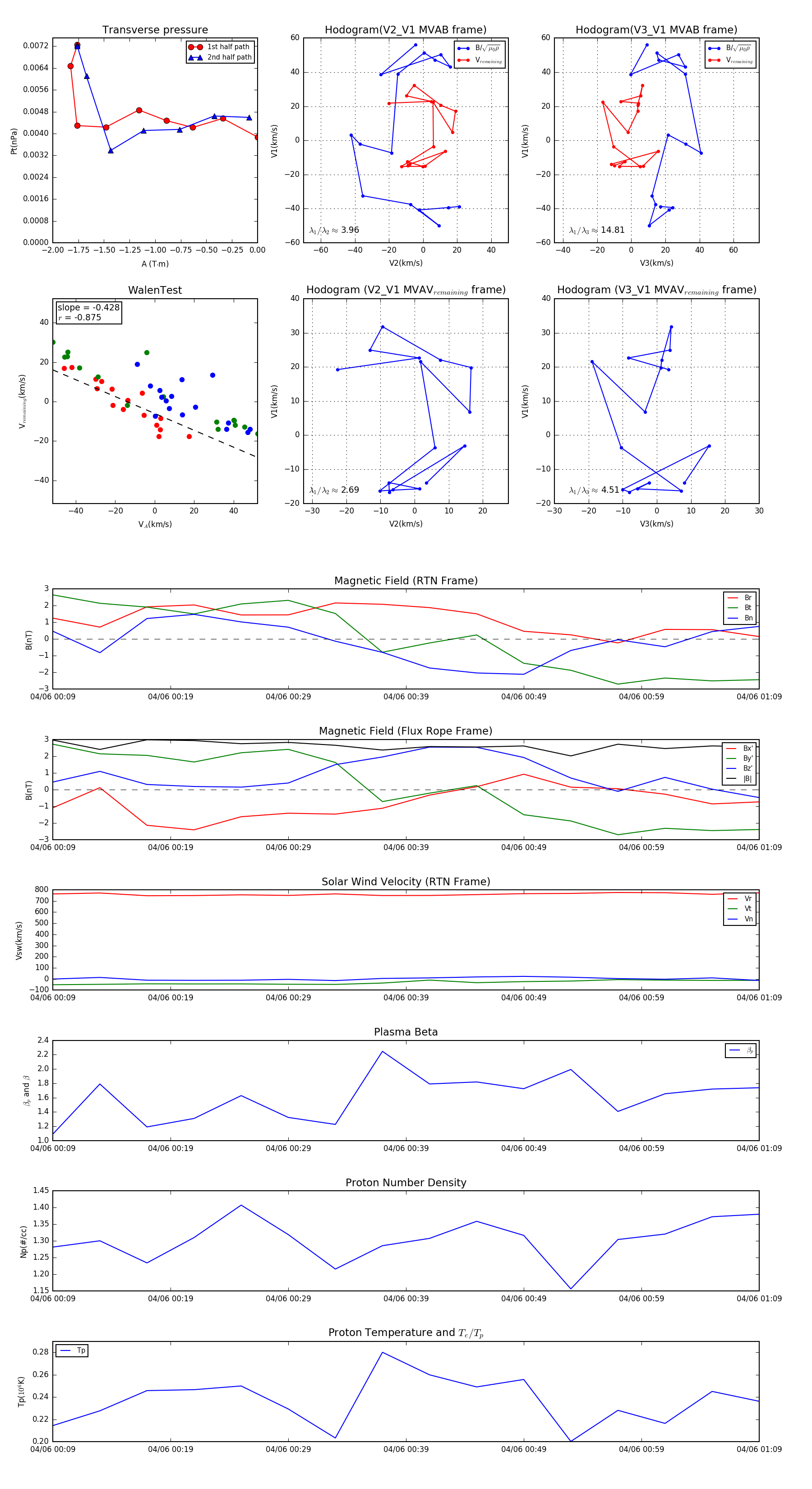
Flux Rope in 1995

Flux Rope Event 1995-04-06 00:09 ~ 1995-04-06 01:09 (61 minutes)


plot