HOME   LIST
‹–   –›

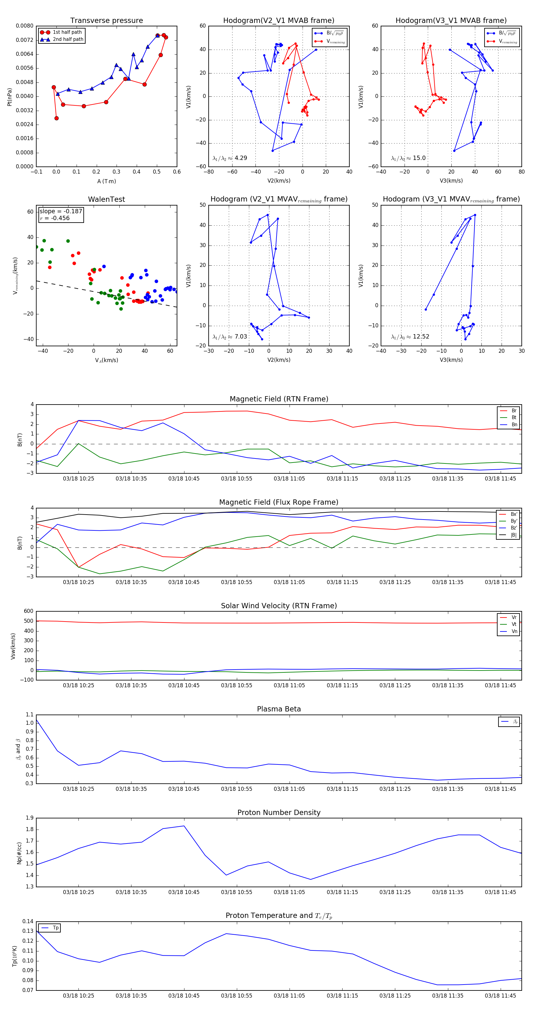
Flux Rope in 1995

Flux Rope Event 1995-03-18 10:17 ~ 1995-03-18 11:49 (93 minutes)


plot