HOME   LIST
‹–   –›

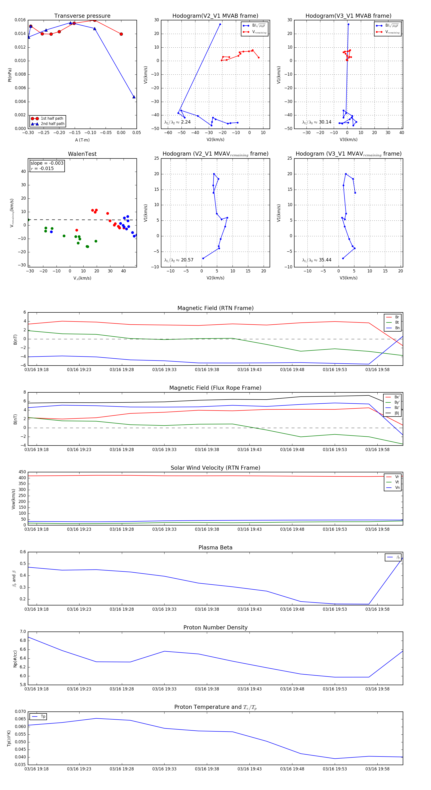
Flux Rope in 1995

Flux Rope Event 1995-03-16 19:17 ~ 1995-03-16 20:01 (45 minutes)


plot