HOME   LIST
‹–   –›

Flux Rope in 1995

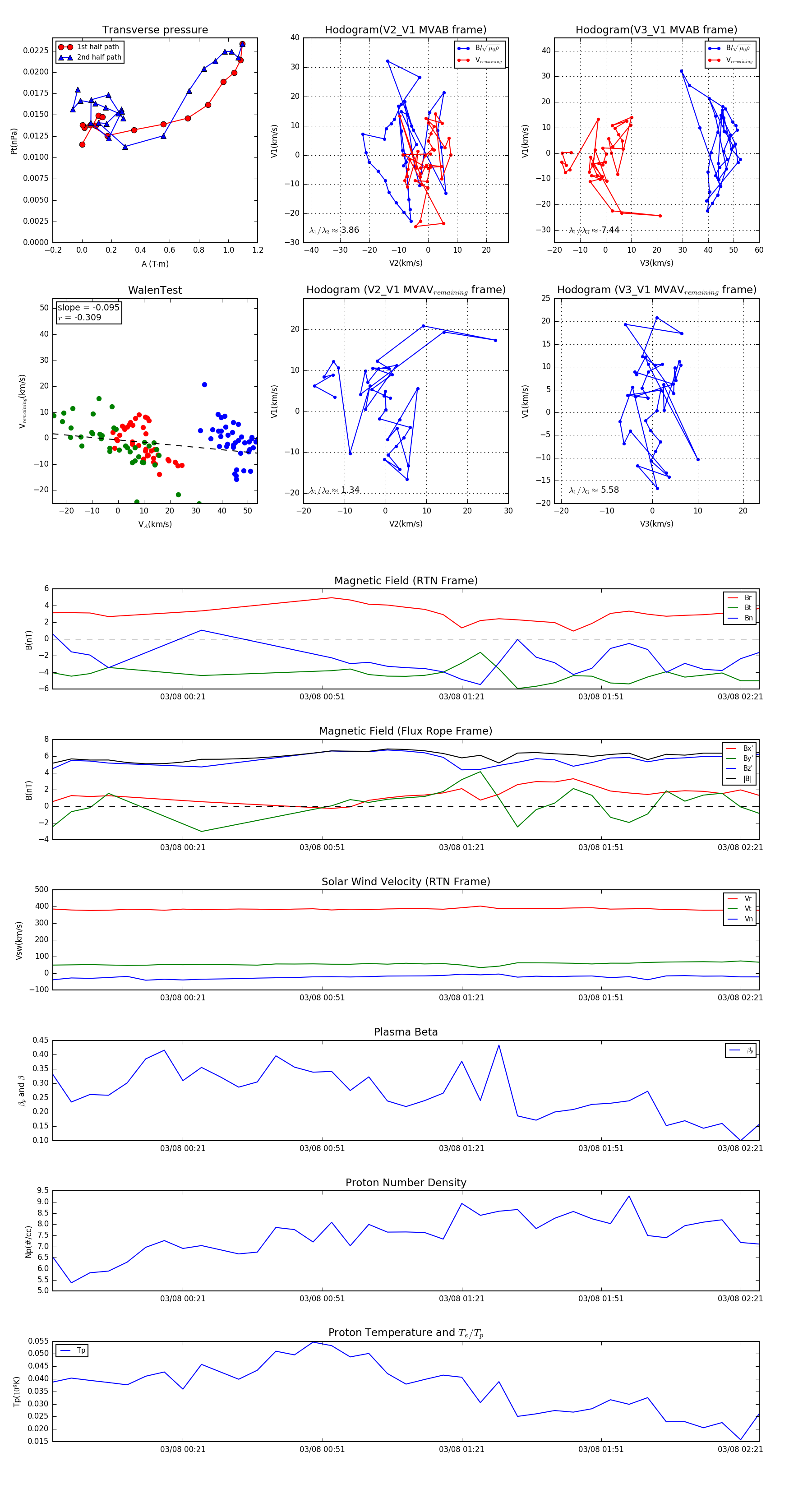
Flux Rope Event 1995-03-07 23:53 ~ 1995-03-08 02:25 (153 minutes)


plot