HOME   LIST
‹–   –›

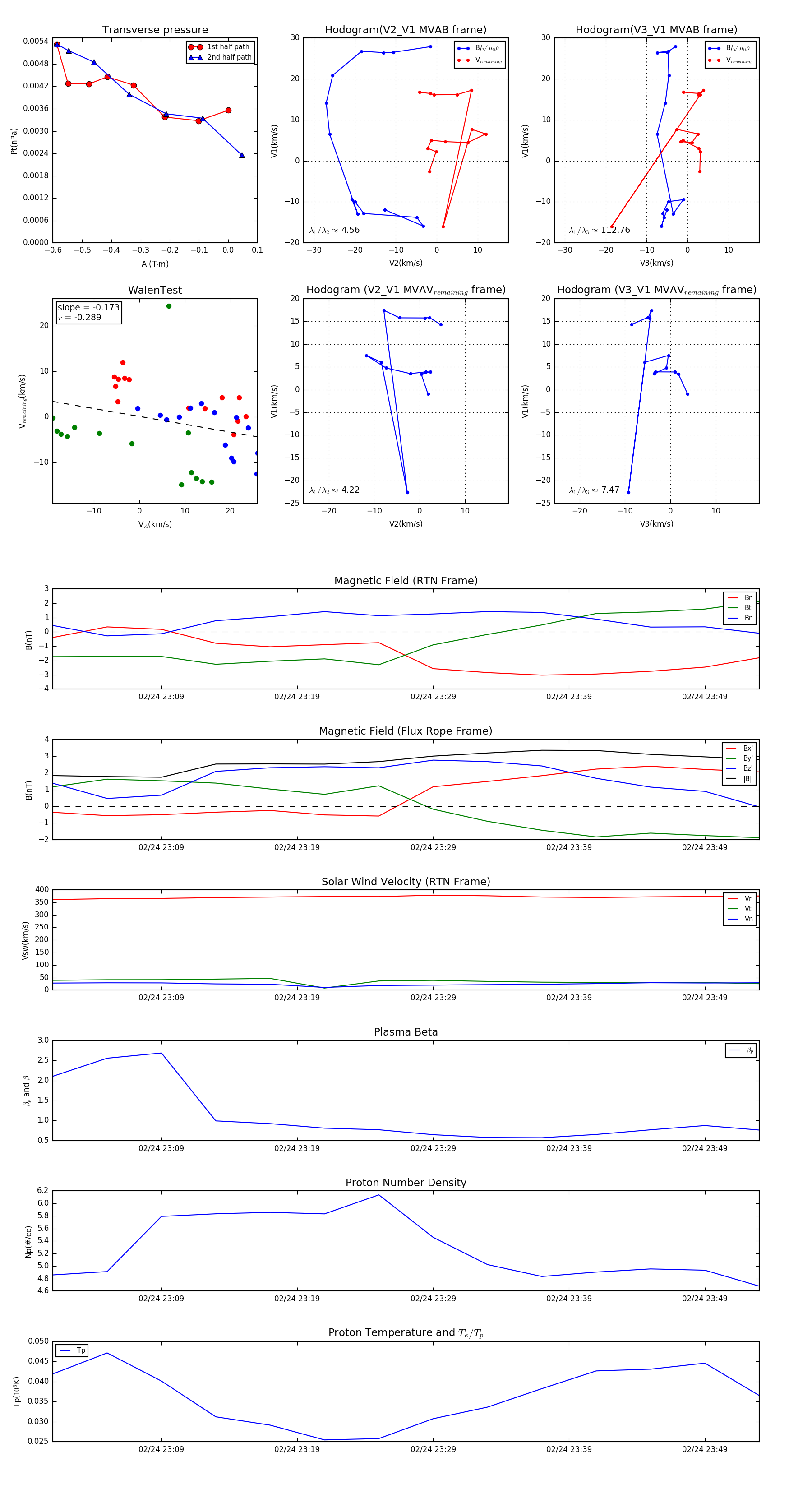
Flux Rope in 1995

Flux Rope Event 1995-02-24 23:01 ~ 1995-02-24 23:53 (53 minutes)


plot