HOME   LIST
‹–   –›

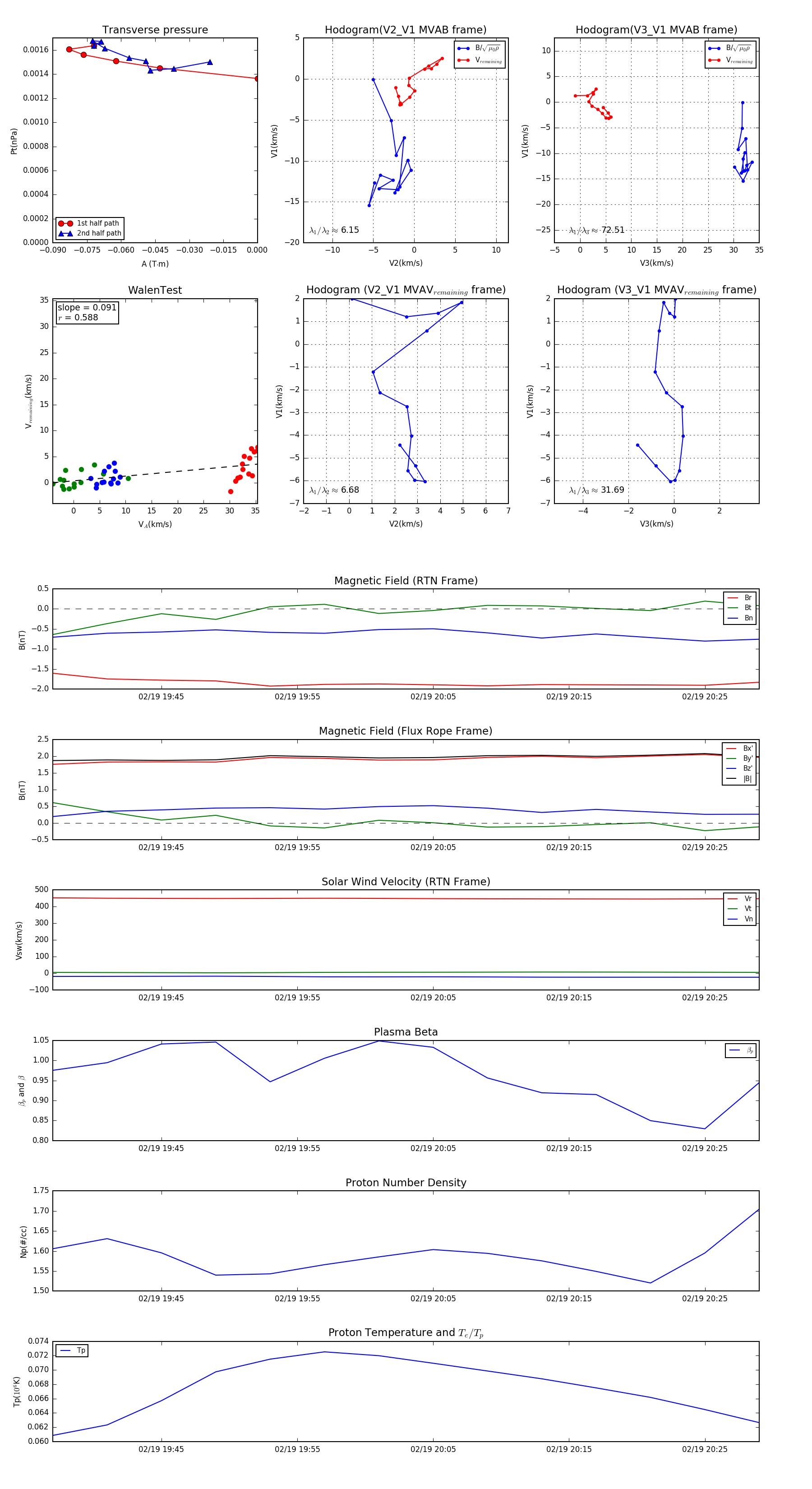
Flux Rope in 1995

Flux Rope Event 1995-02-19 19:37 ~ 1995-02-19 20:29 (53 minutes)


plot