HOME   LIST
‹–   –›

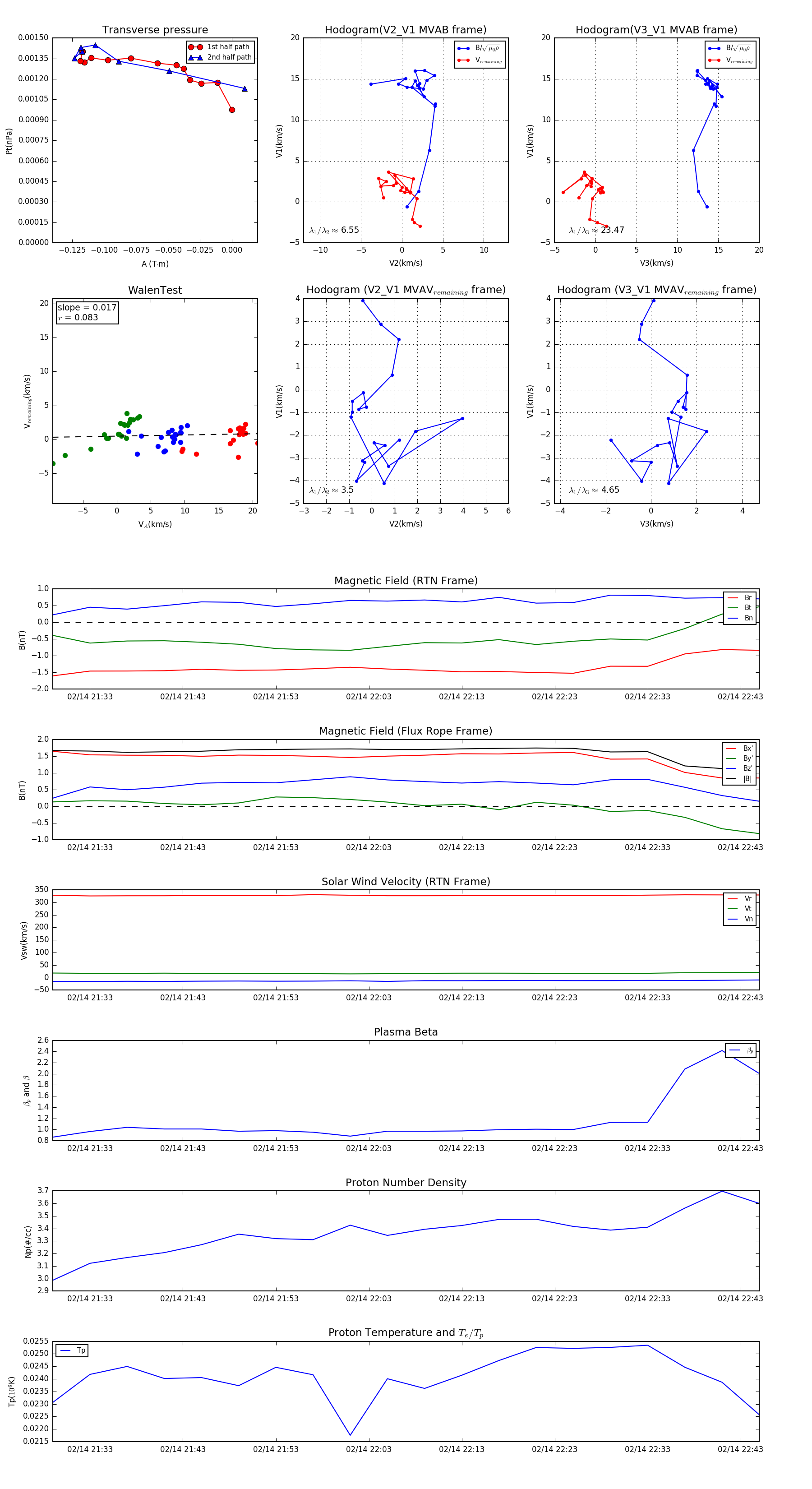
Flux Rope in 1995

Flux Rope Event 1995-02-14 21:29 ~ 1995-02-14 22:45 (77 minutes)


plot