HOME   LIST
‹–   –›

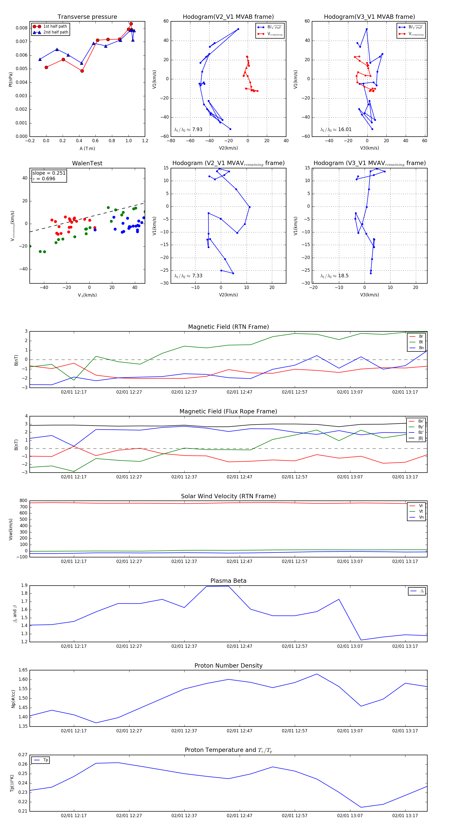
Flux Rope in 1995

Flux Rope Event 1995-02-01 12:09 ~ 1995-02-01 13:21 (73 minutes)


plot