HOME   LIST
‹–   –›

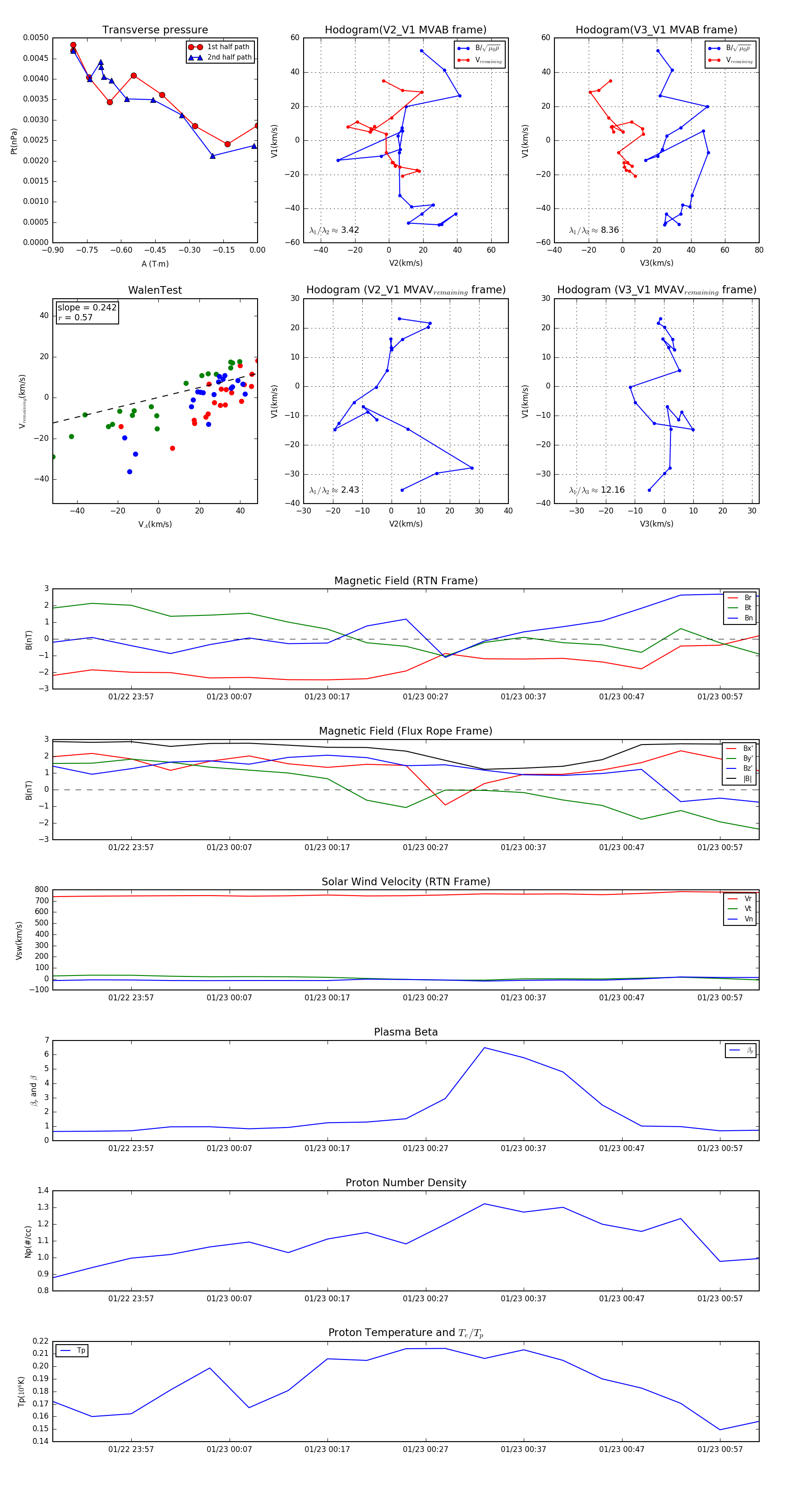
Flux Rope in 1995

Flux Rope Event 1995-01-22 23:49 ~ 1995-01-23 01:01 (73 minutes)


plot