HOME   LIST
‹–   –›

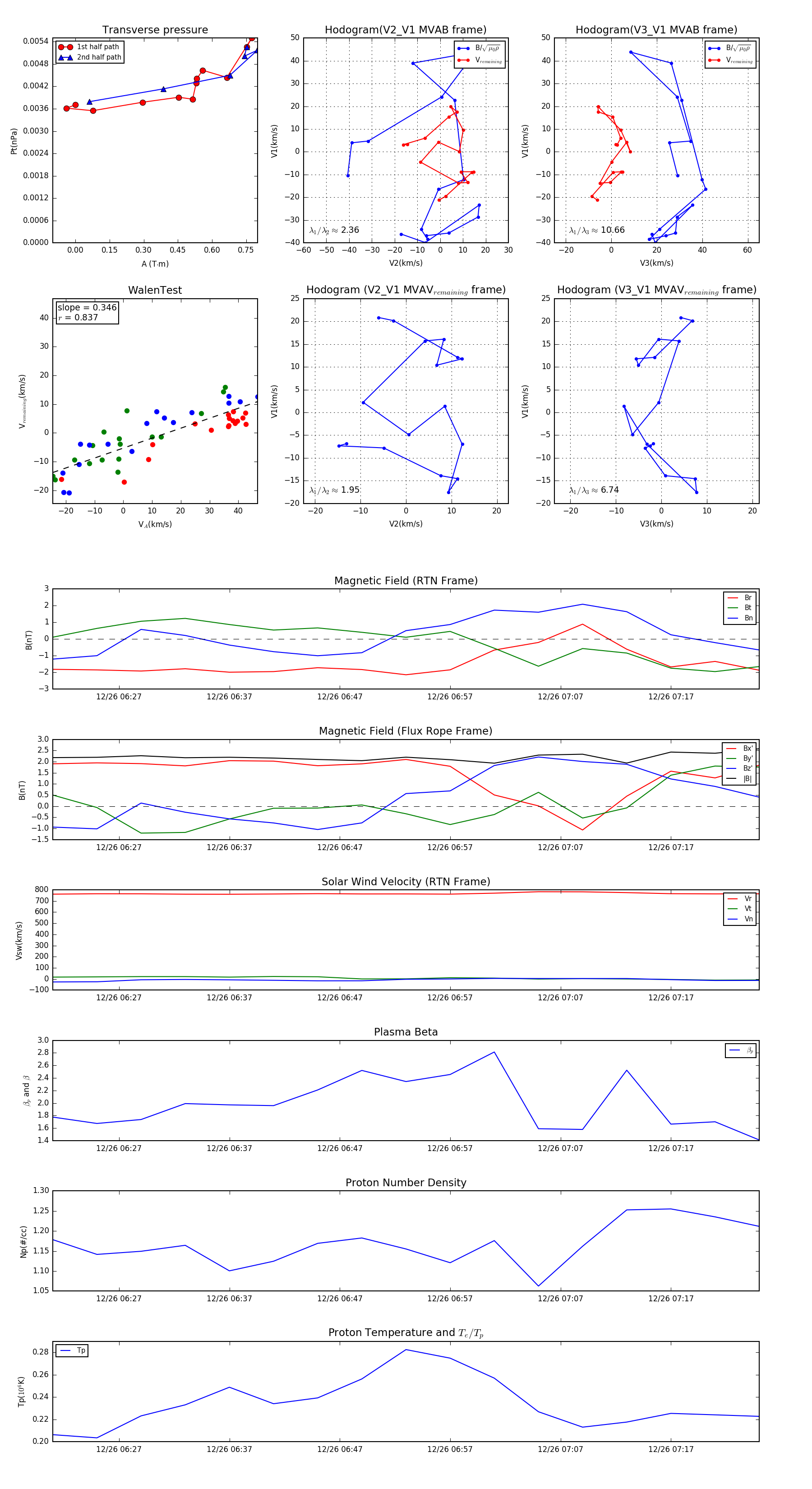
Flux Rope in 1994

Flux Rope Event 1994-12-26 06:21 ~ 1994-12-26 07:25 (65 minutes)


plot