HOME   LIST
‹–   –›

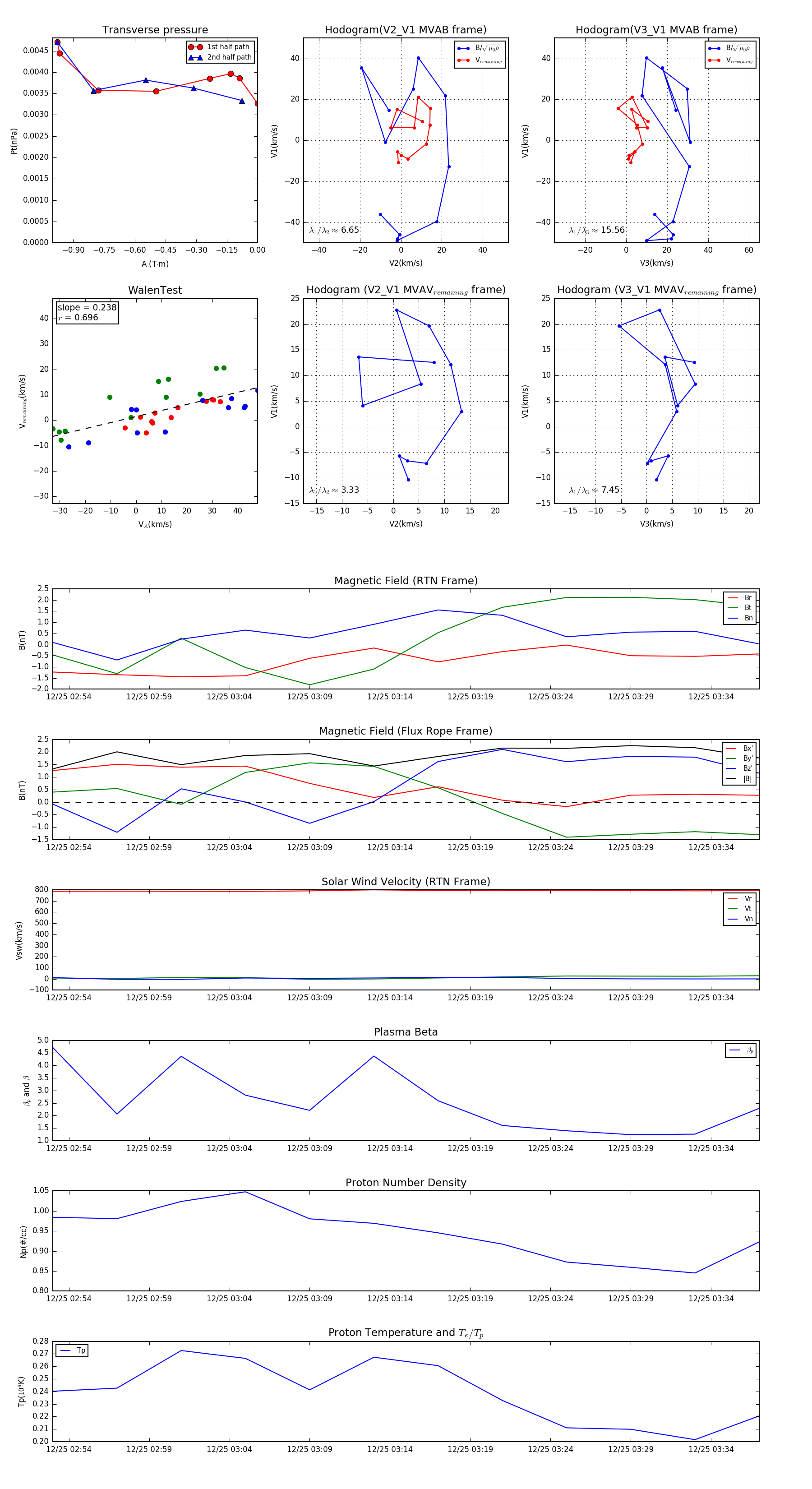
Flux Rope in 1994

Flux Rope Event 1994-12-25 02:53 ~ 1994-12-25 03:37 (45 minutes)


plot