HOME   LIST
‹–   –›

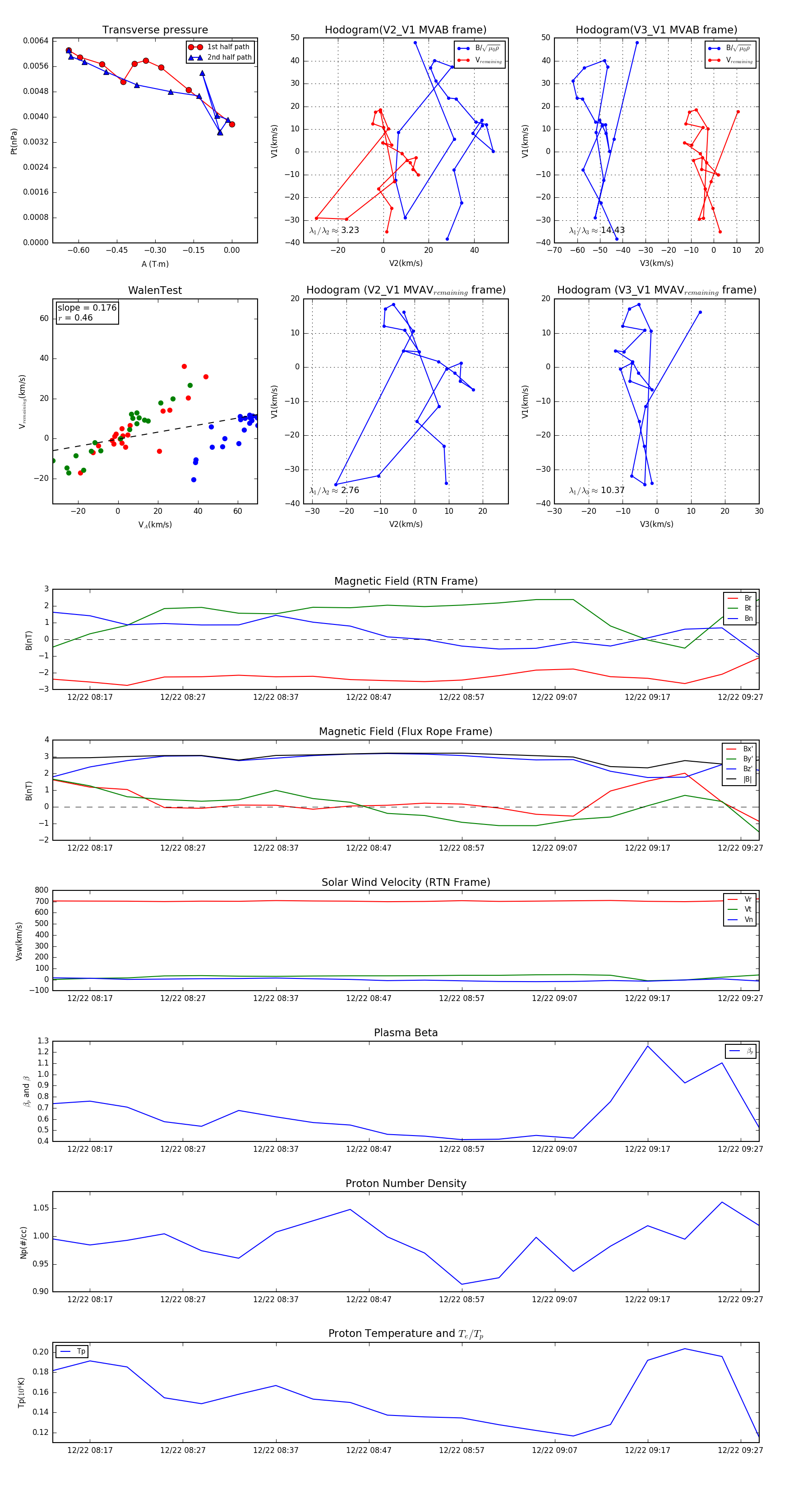
Flux Rope in 1994

Flux Rope Event 1994-12-22 08:13 ~ 1994-12-22 09:29 (77 minutes)


plot