HOME   LIST
‹–   –›

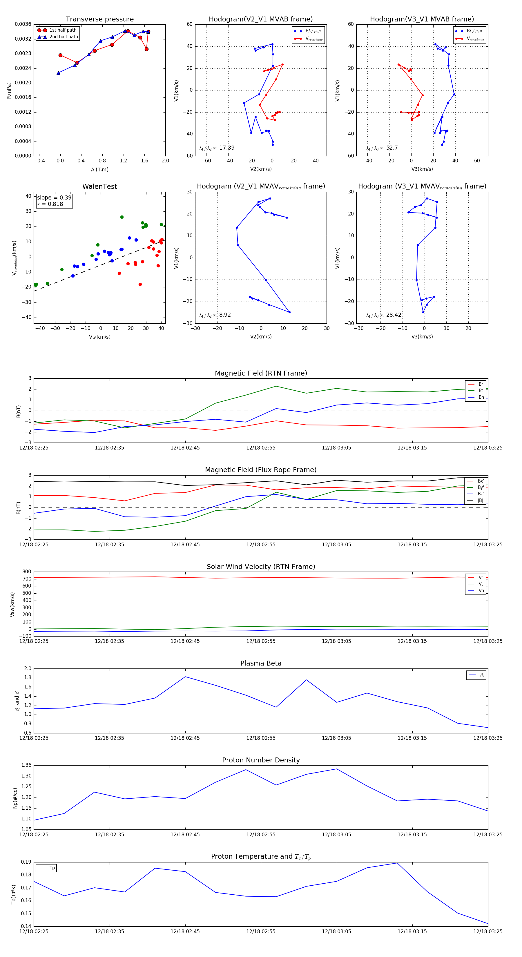
Flux Rope in 1994

Flux Rope Event 1994-12-18 02:25 ~ 1994-12-18 03:25 (61 minutes)


plot