HOME   LIST
‹–   –›

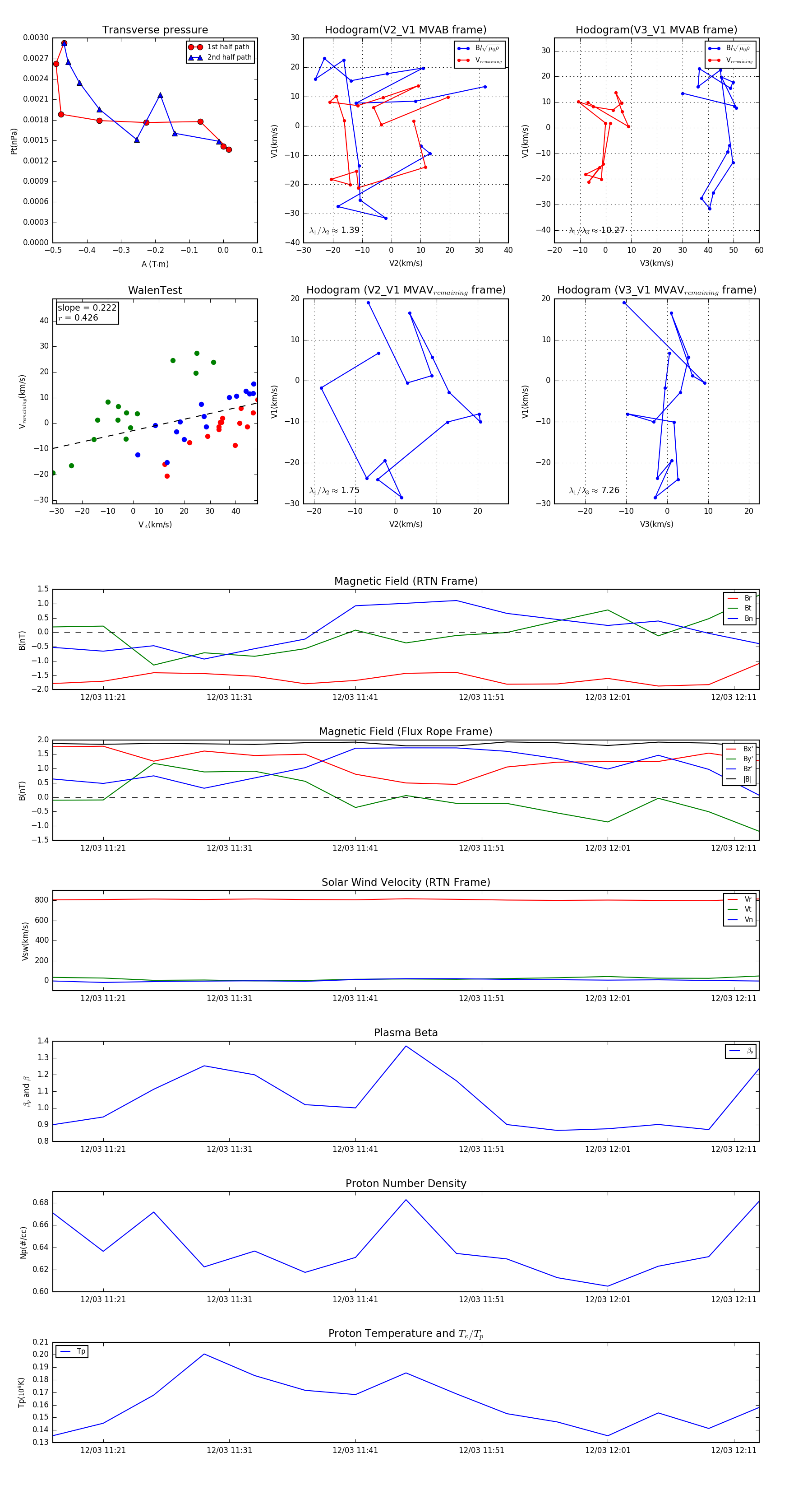
Flux Rope in 1994

Flux Rope Event 1994-12-03 11:17 ~ 1994-12-03 12:13 (57 minutes)


plot