HOME   LIST
‹–   –›

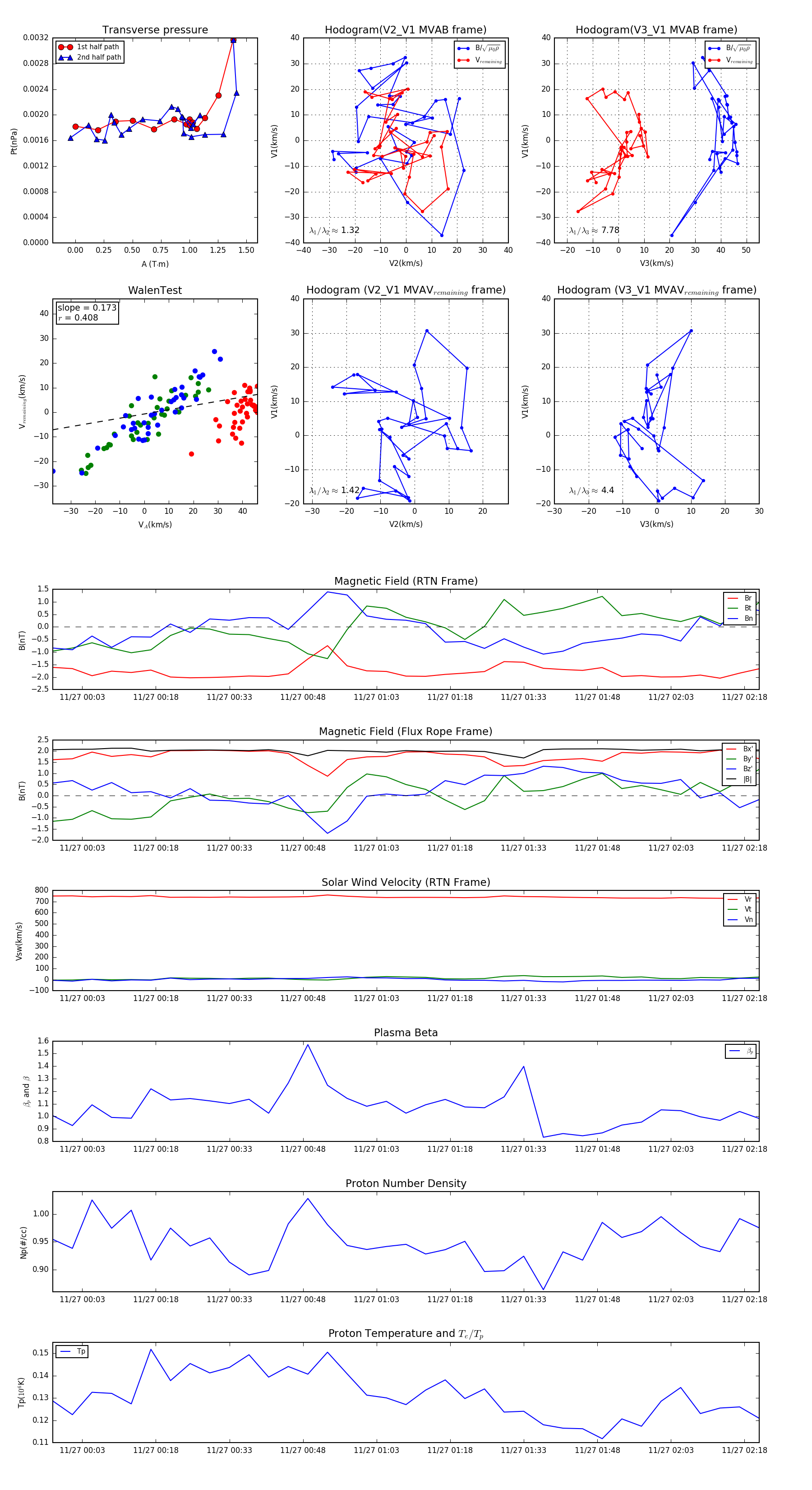
Flux Rope in 1994

Flux Rope Event 1994-11-26 23:57 ~ 1994-11-27 02:21 (145 minutes)


plot