HOME   LIST
‹–   –›

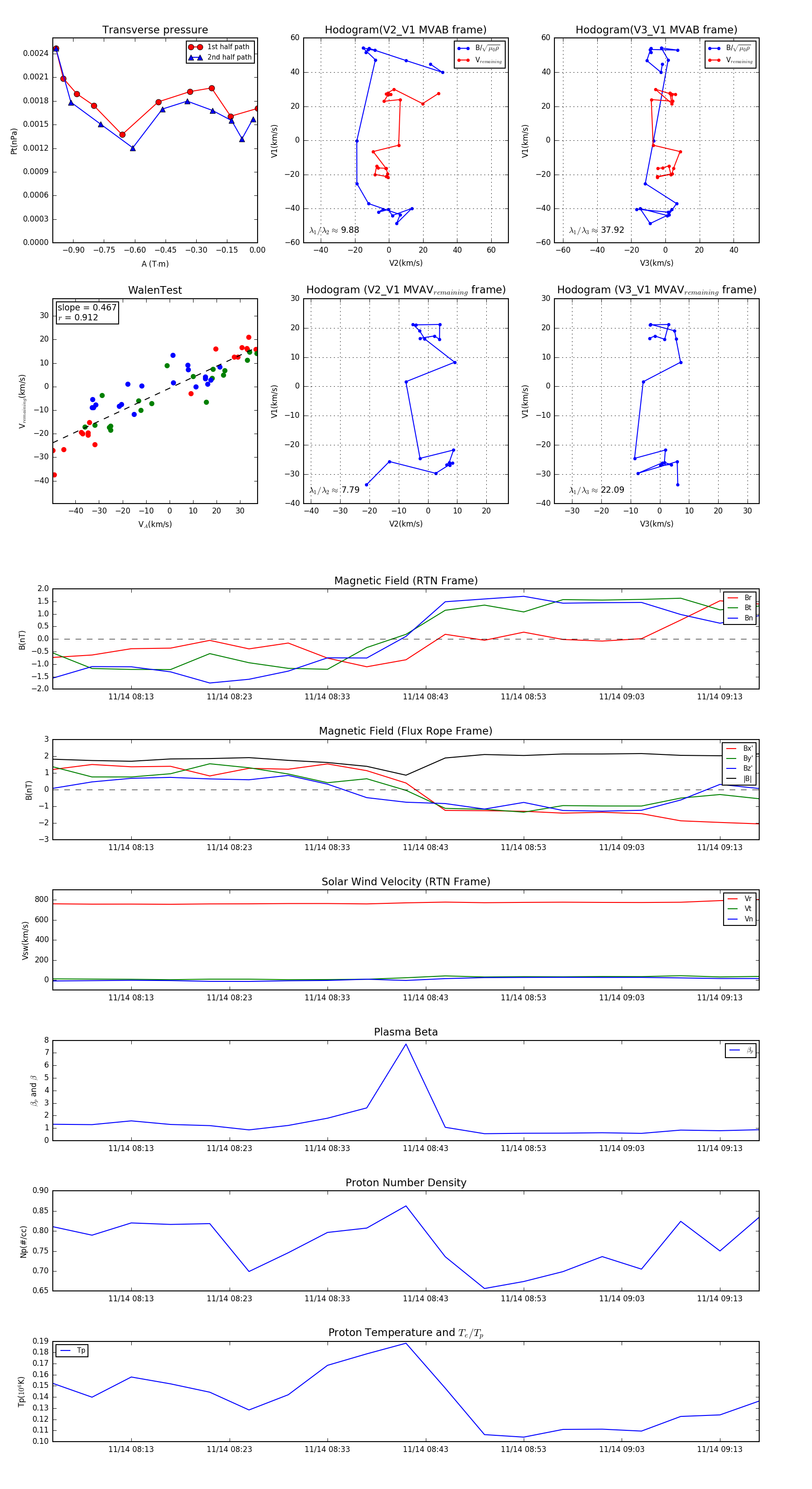
Flux Rope in 1994

Flux Rope Event 1994-11-14 08:05 ~ 1994-11-14 09:17 (73 minutes)


plot