HOME   LIST
‹–   –›

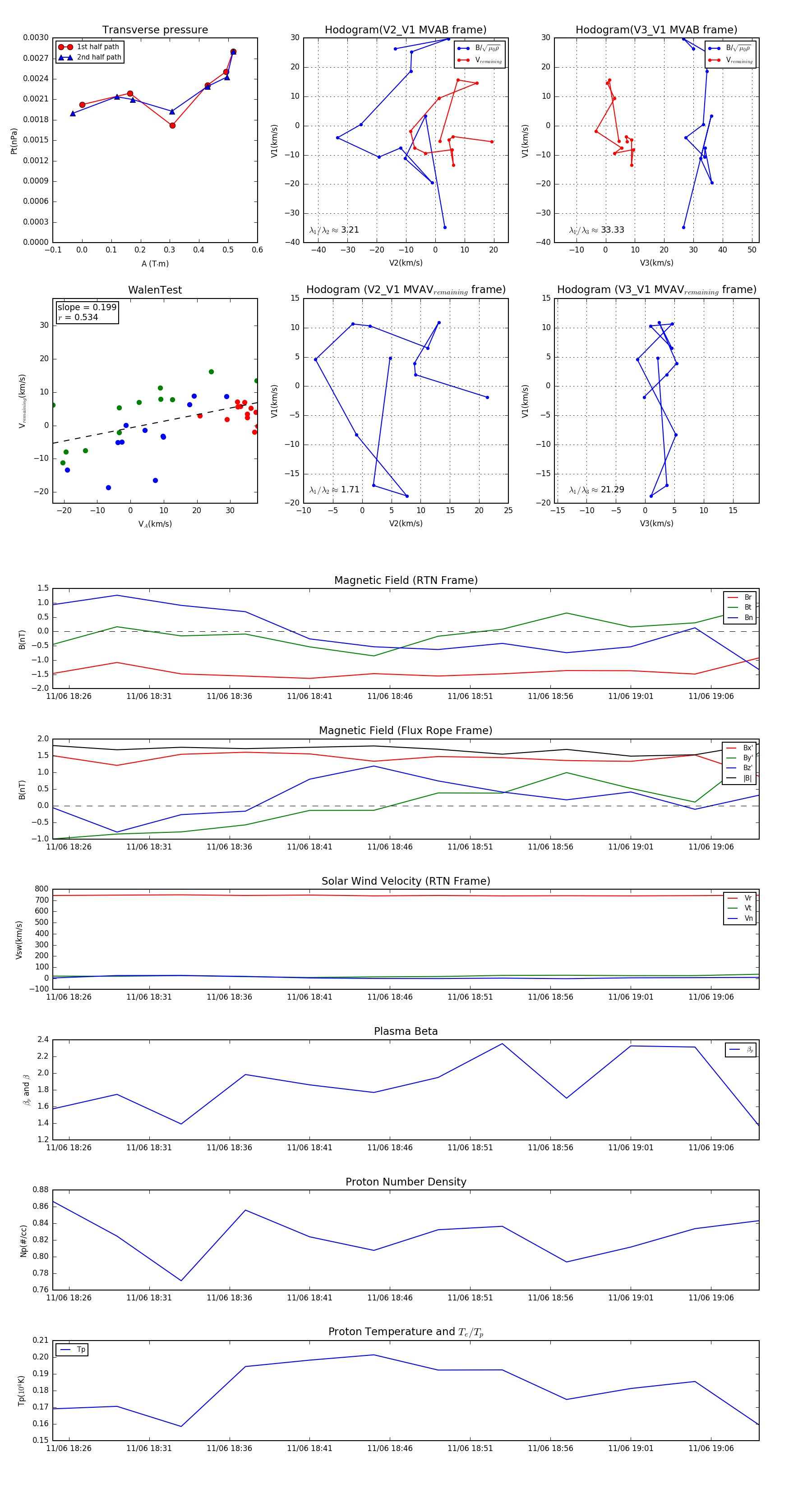
Flux Rope in 1994

Flux Rope Event 1994-11-06 18:25 ~ 1994-11-06 19:09 (45 minutes)


plot