HOME   LIST
‹–   –›

Flux Rope in 1994

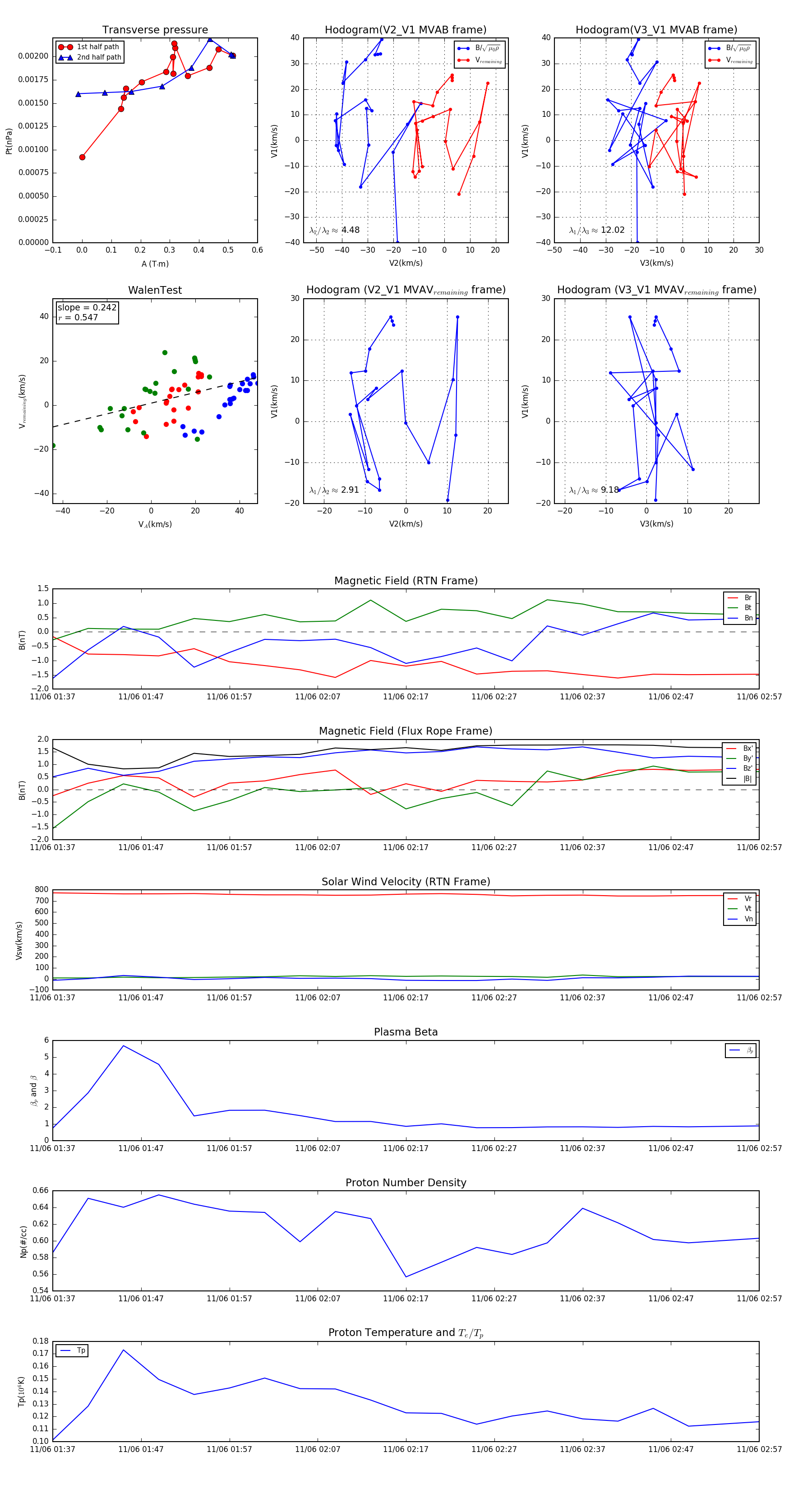
Flux Rope Event 1994-11-06 01:37 ~ 1994-11-06 02:57 (81 minutes)


plot