HOME   LIST
‹–   –›

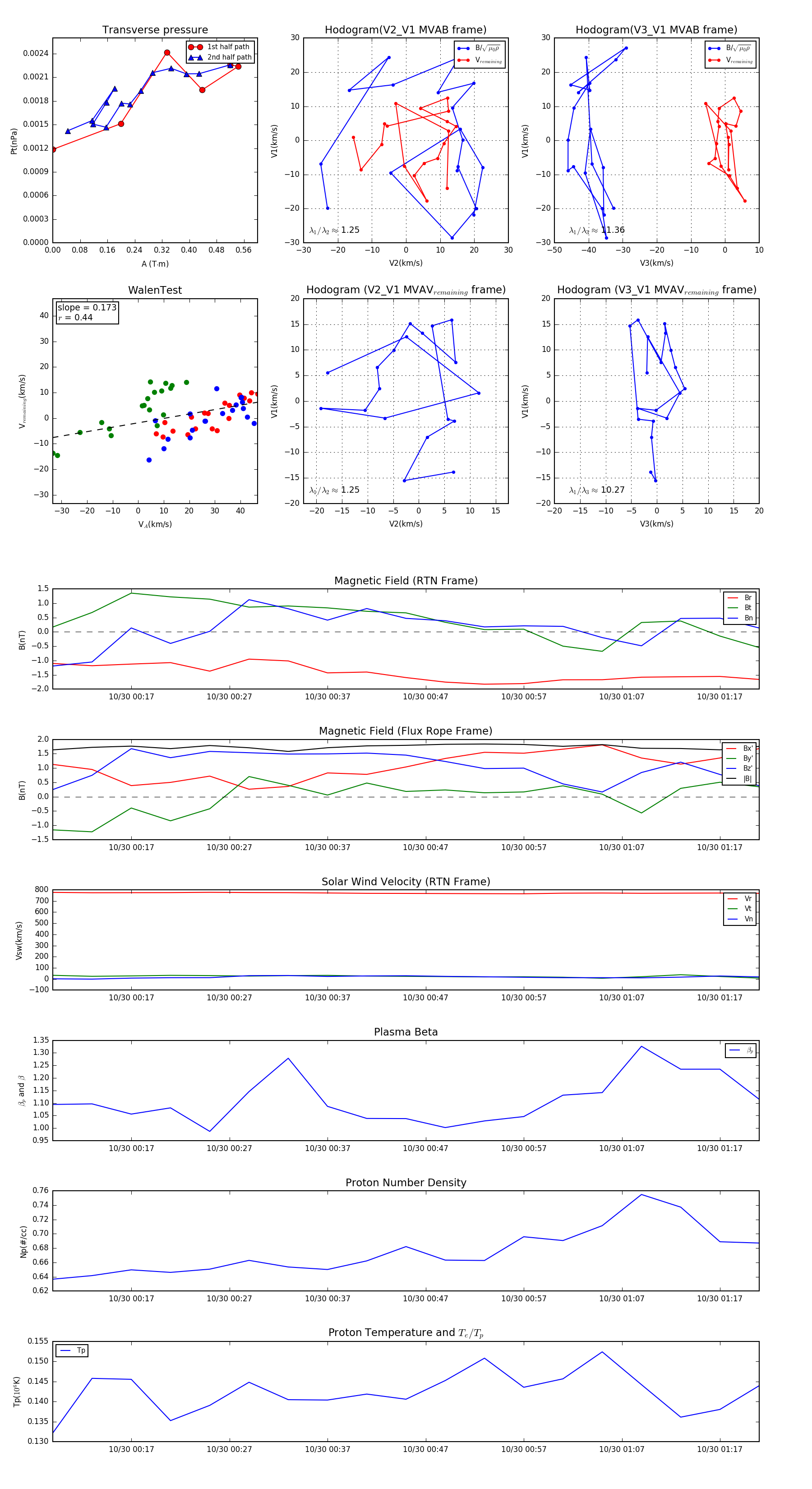
Flux Rope in 1994

Flux Rope Event 1994-10-30 00:09 ~ 1994-10-30 01:21 (73 minutes)


plot