HOME   LIST
‹–   –›

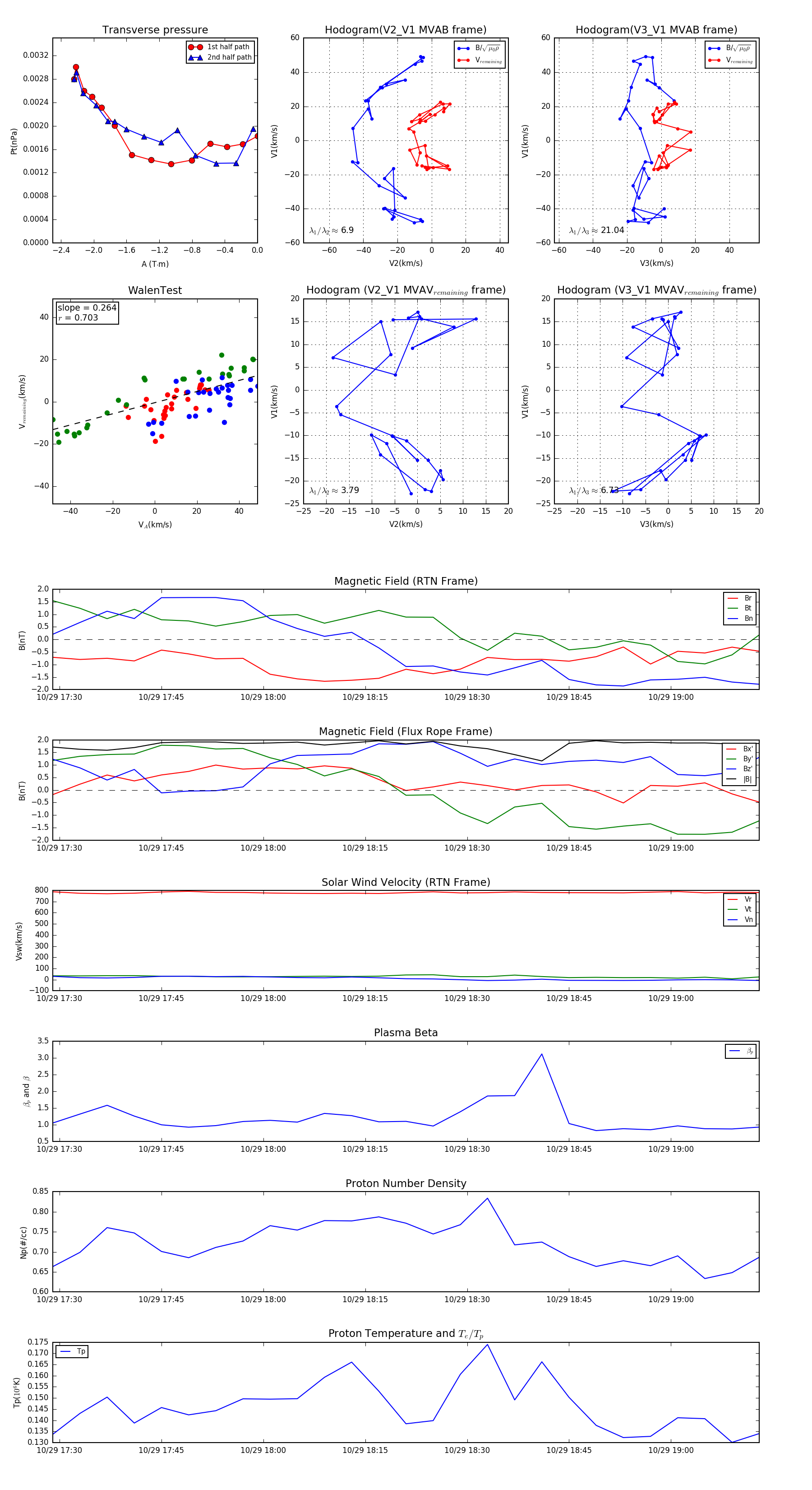
Flux Rope in 1994

Flux Rope Event 1994-10-29 17:29 ~ 1994-10-29 19:13 (105 minutes)


plot