HOME   LIST
‹–   –›

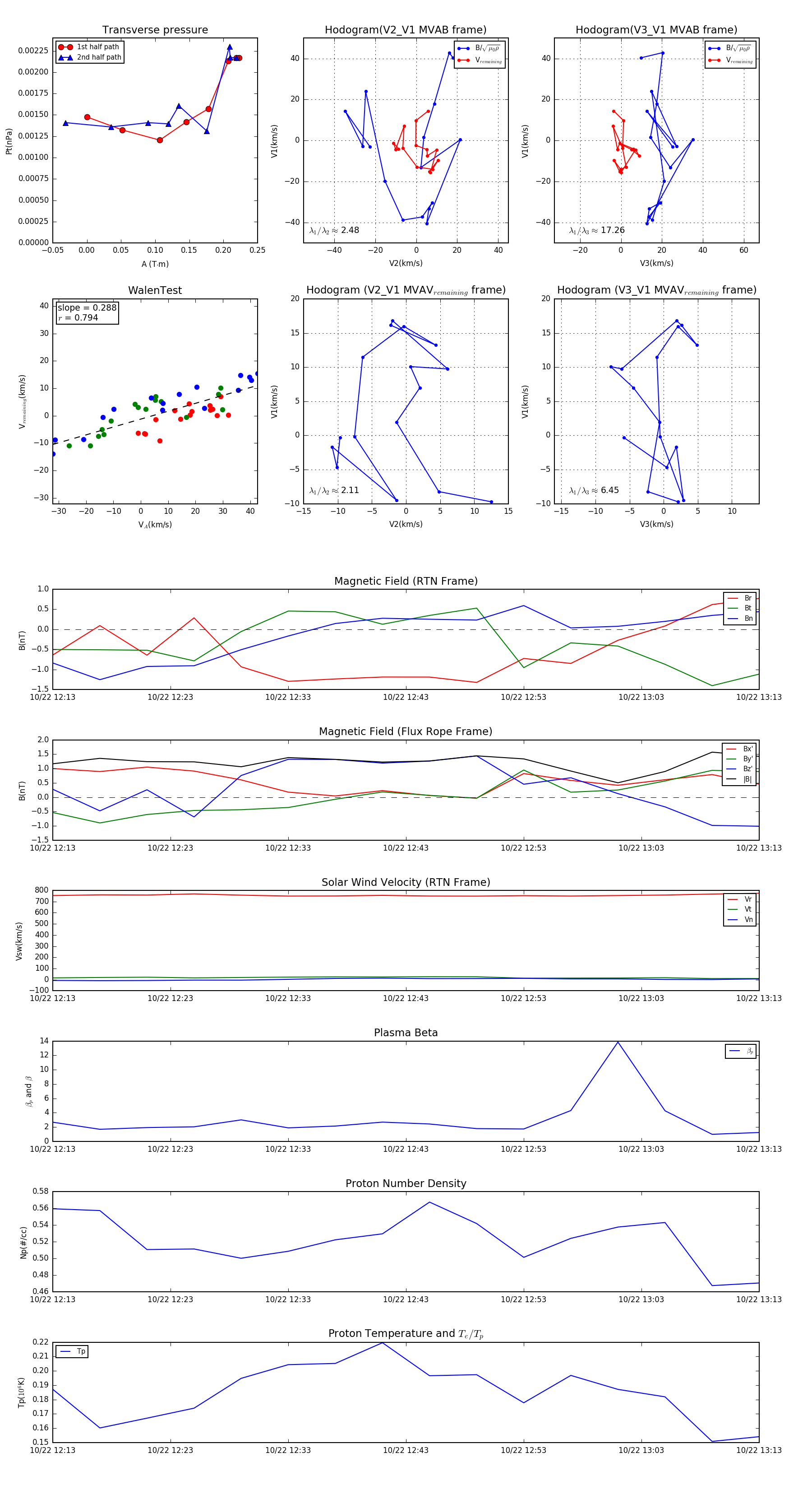
Flux Rope in 1994

Flux Rope Event 1994-10-22 12:13 ~ 1994-10-22 13:13 (61 minutes)


plot