HOME   LIST
‹–   –›

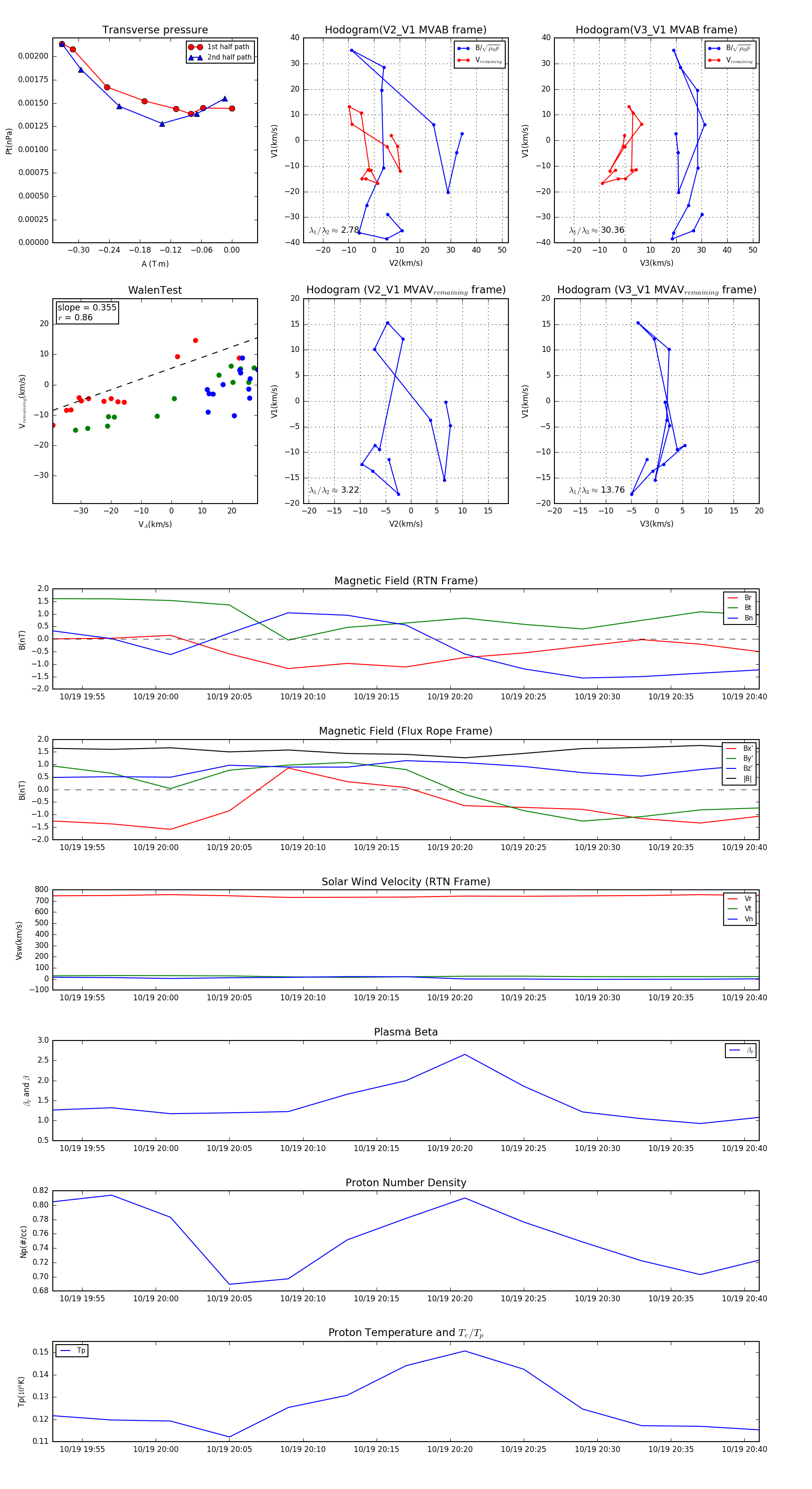
Flux Rope in 1994

Flux Rope Event 1994-10-19 19:53 ~ 1994-10-19 20:41 (49 minutes)


plot