HOME   LIST
‹–   –›

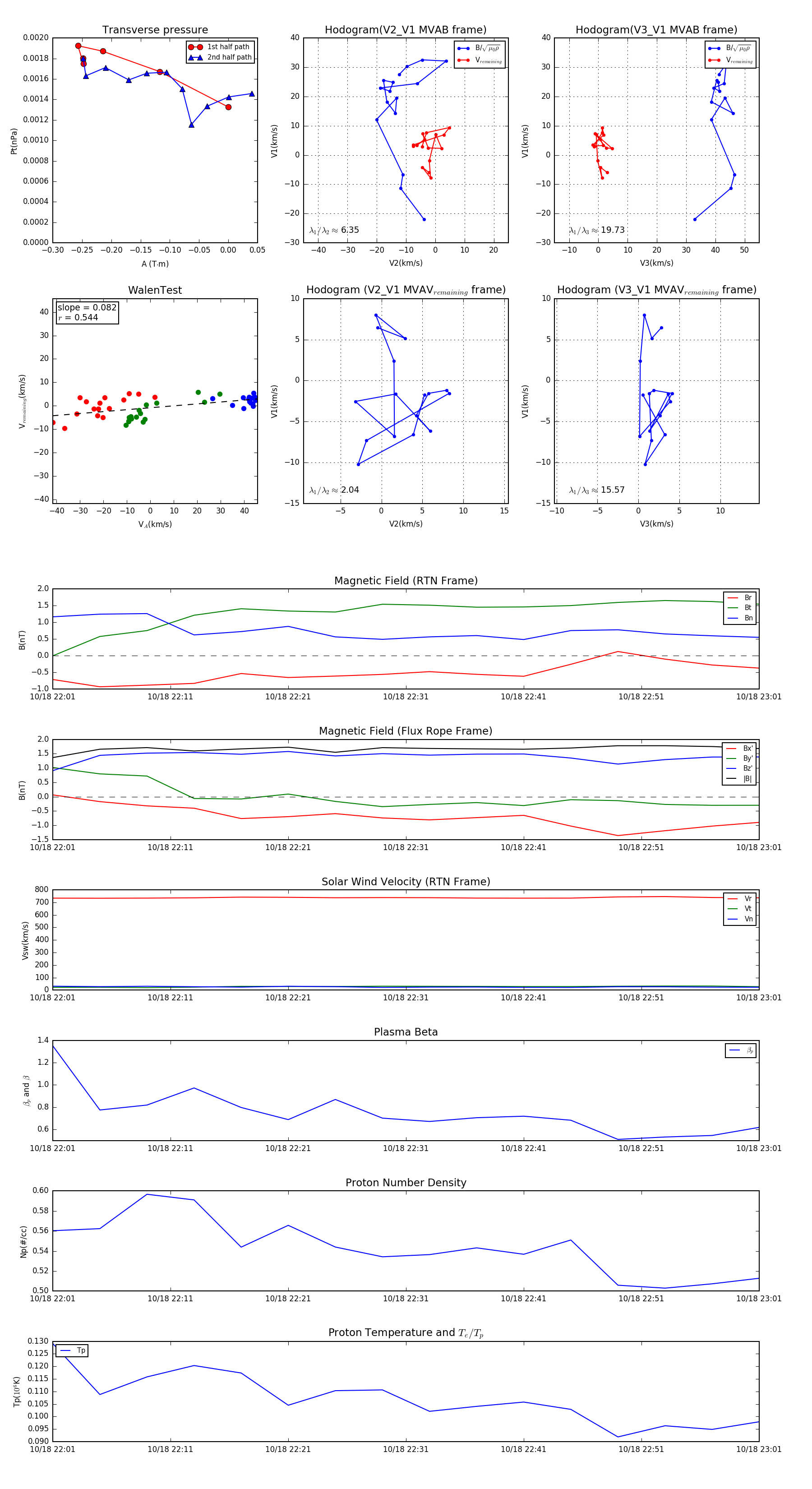
Flux Rope in 1994

Flux Rope Event 1994-10-18 22:01 ~ 1994-10-18 23:01 (61 minutes)


plot