HOME   LIST
‹–   –›

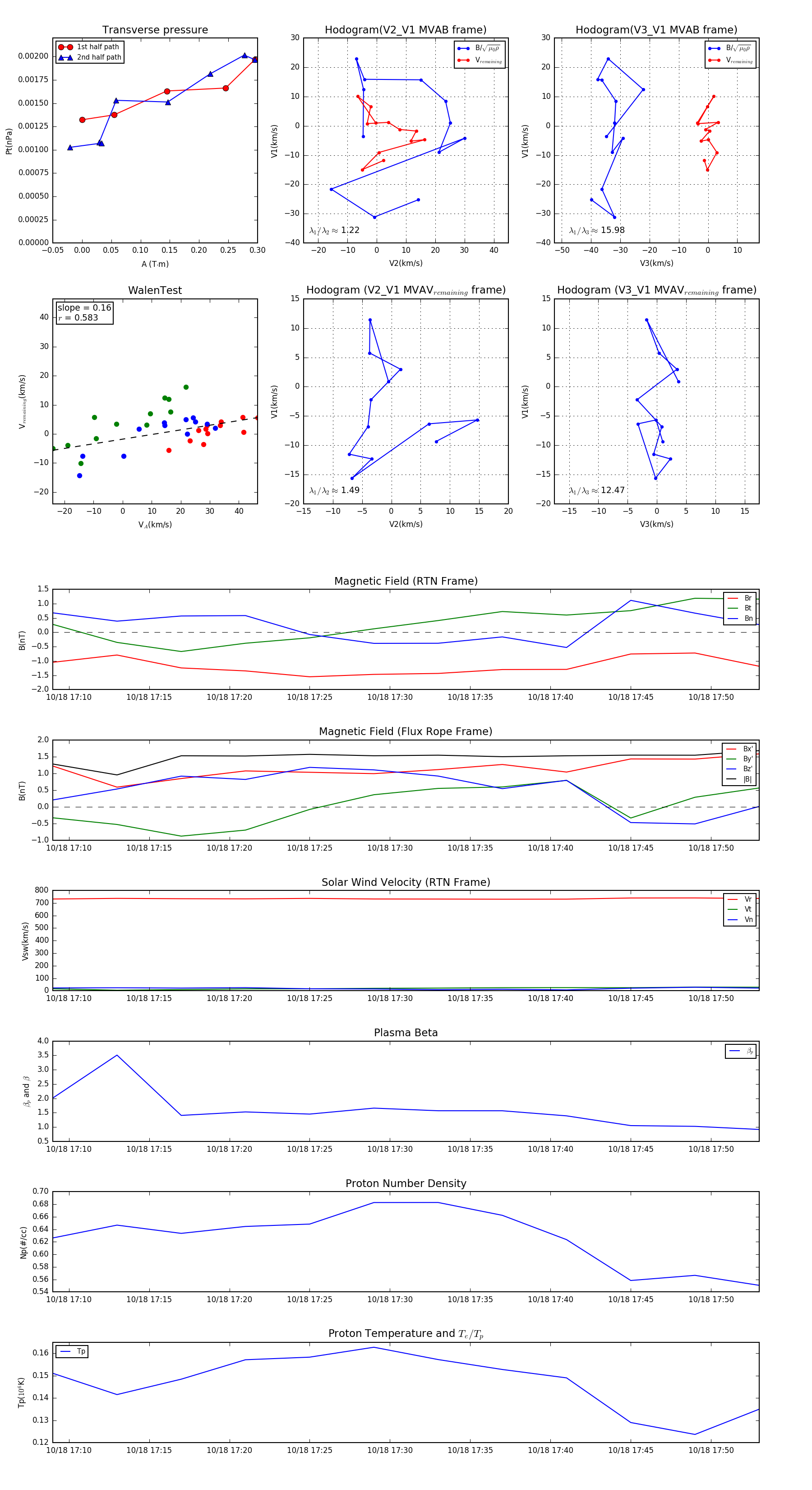
Flux Rope in 1994

Flux Rope Event 1994-10-18 17:09 ~ 1994-10-18 17:53 (45 minutes)


plot