HOME   LIST
‹–   –›

Flux Rope in 1994

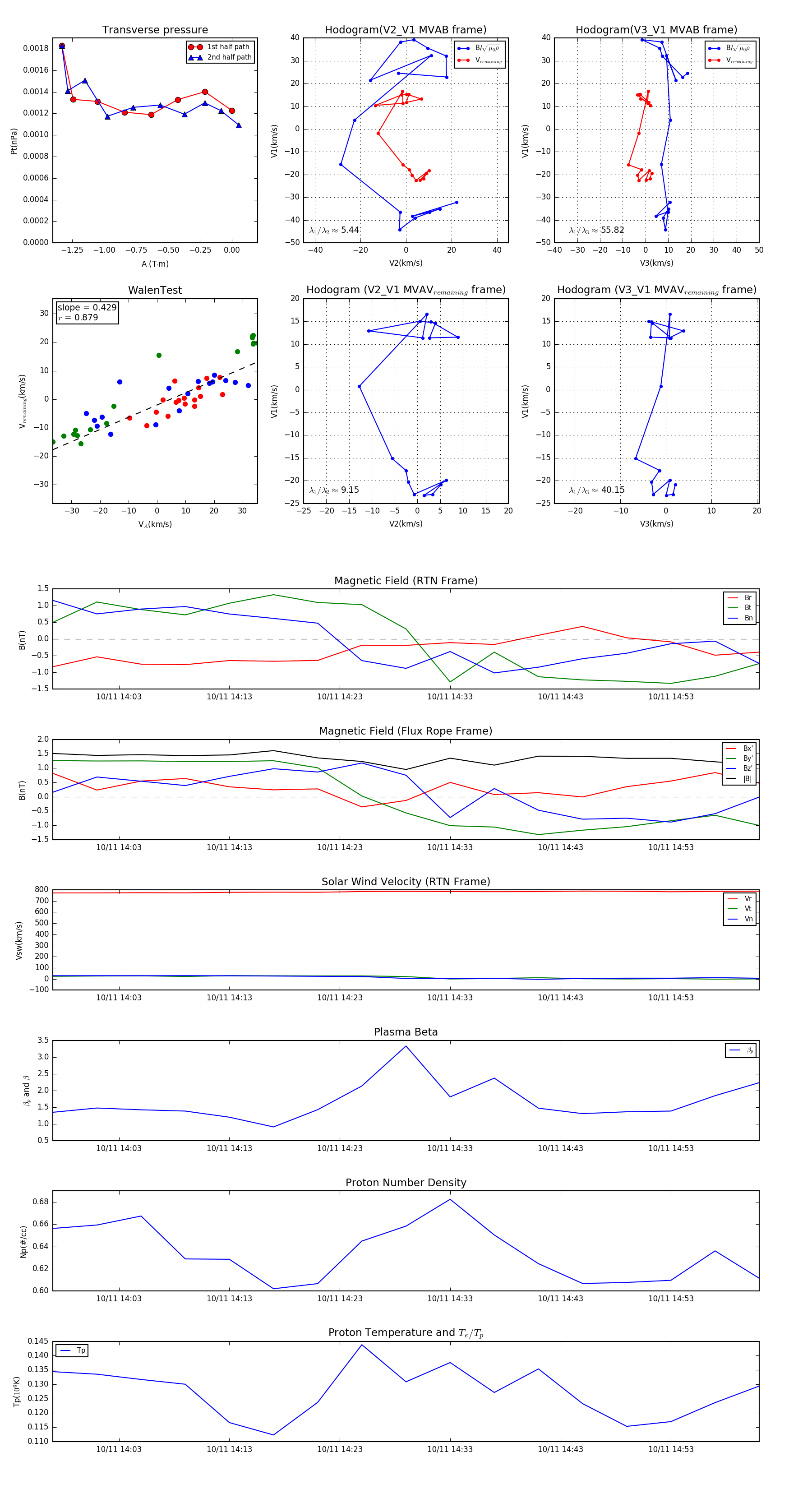
Flux Rope Event 1994-10-11 13:57 ~ 1994-10-11 15:01 (65 minutes)


plot