HOME   LIST
‹–   –›

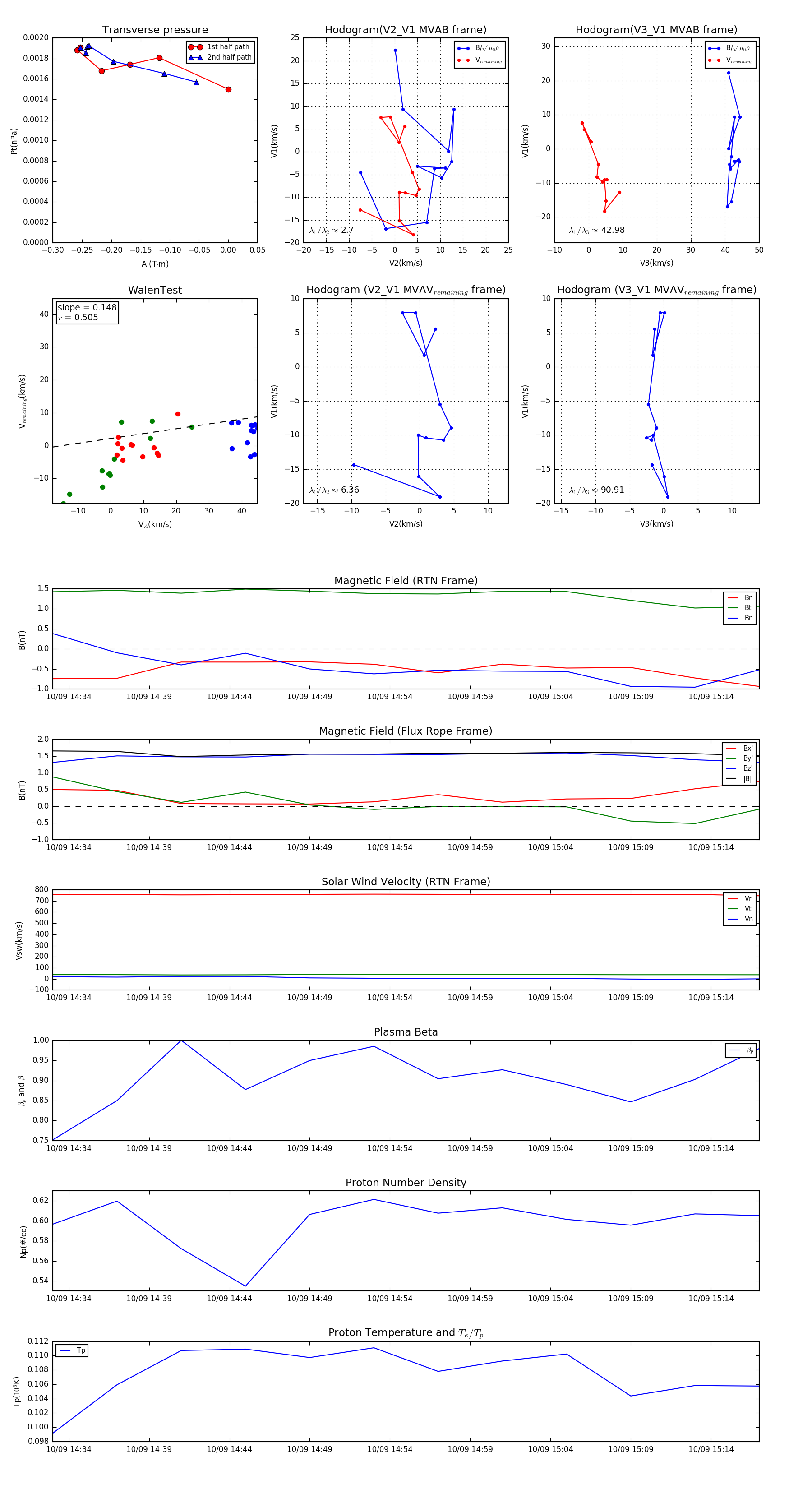
Flux Rope in 1994

Flux Rope Event 1994-10-09 14:33 ~ 1994-10-09 15:17 (45 minutes)


plot