HOME   LIST
‹–   –›

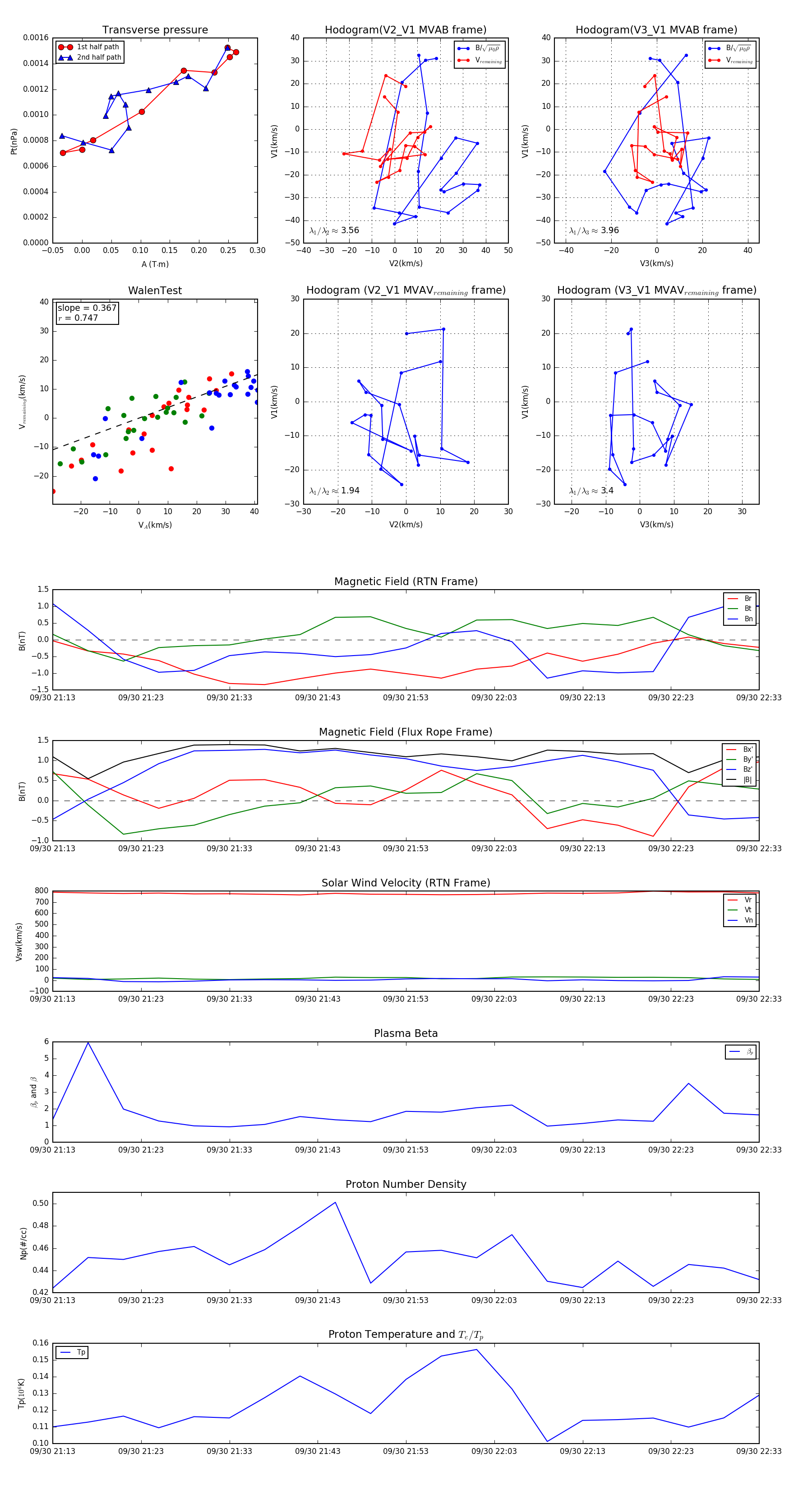
Flux Rope in 1994

Flux Rope Event 1994-09-30 21:13 ~ 1994-09-30 22:33 (81 minutes)


plot