HOME   LIST
‹–   –›

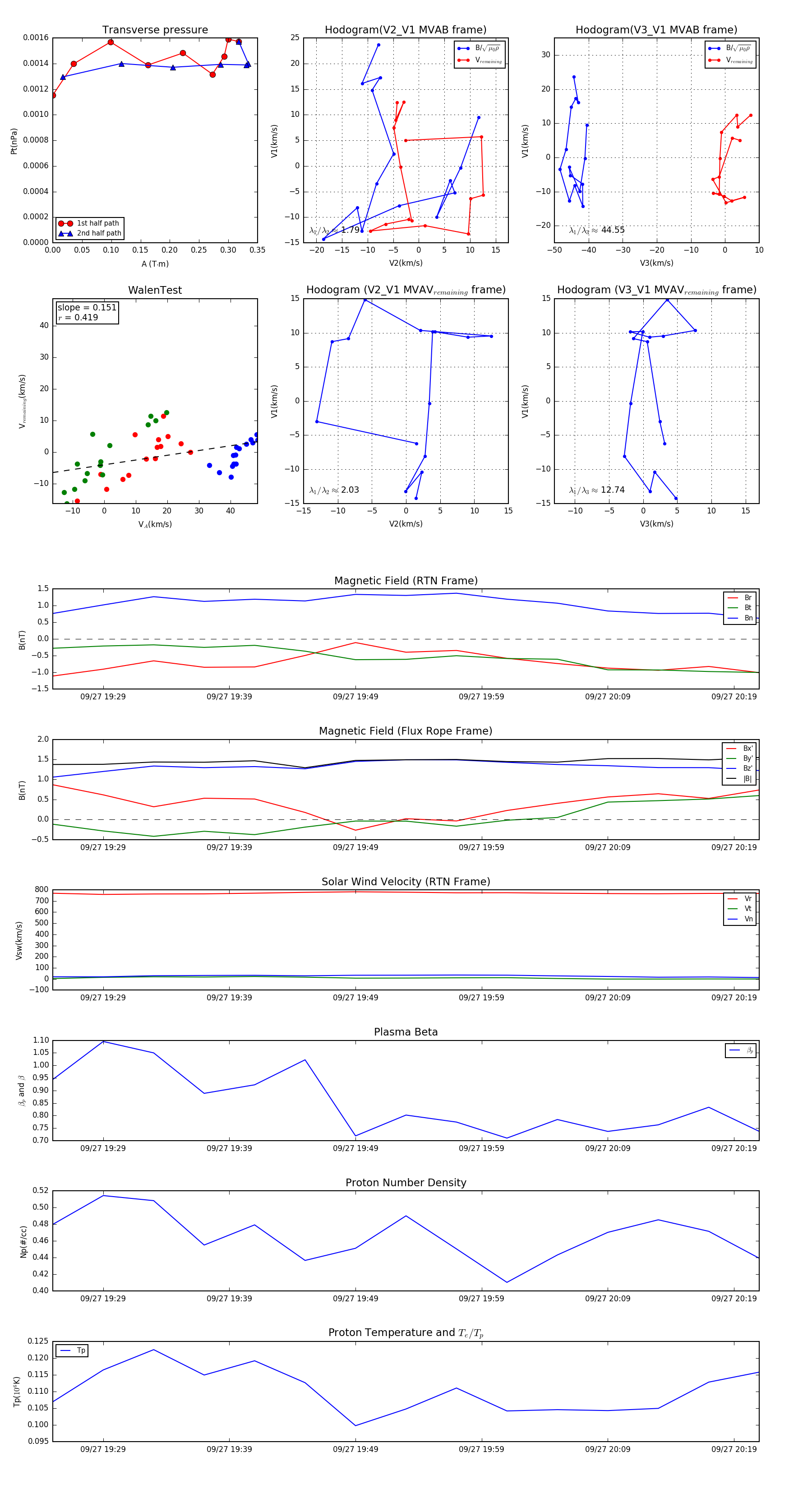
Flux Rope in 1994

Flux Rope Event 1994-09-27 19:25 ~ 1994-09-27 20:21 (57 minutes)


plot