HOME   LIST
‹–   –›

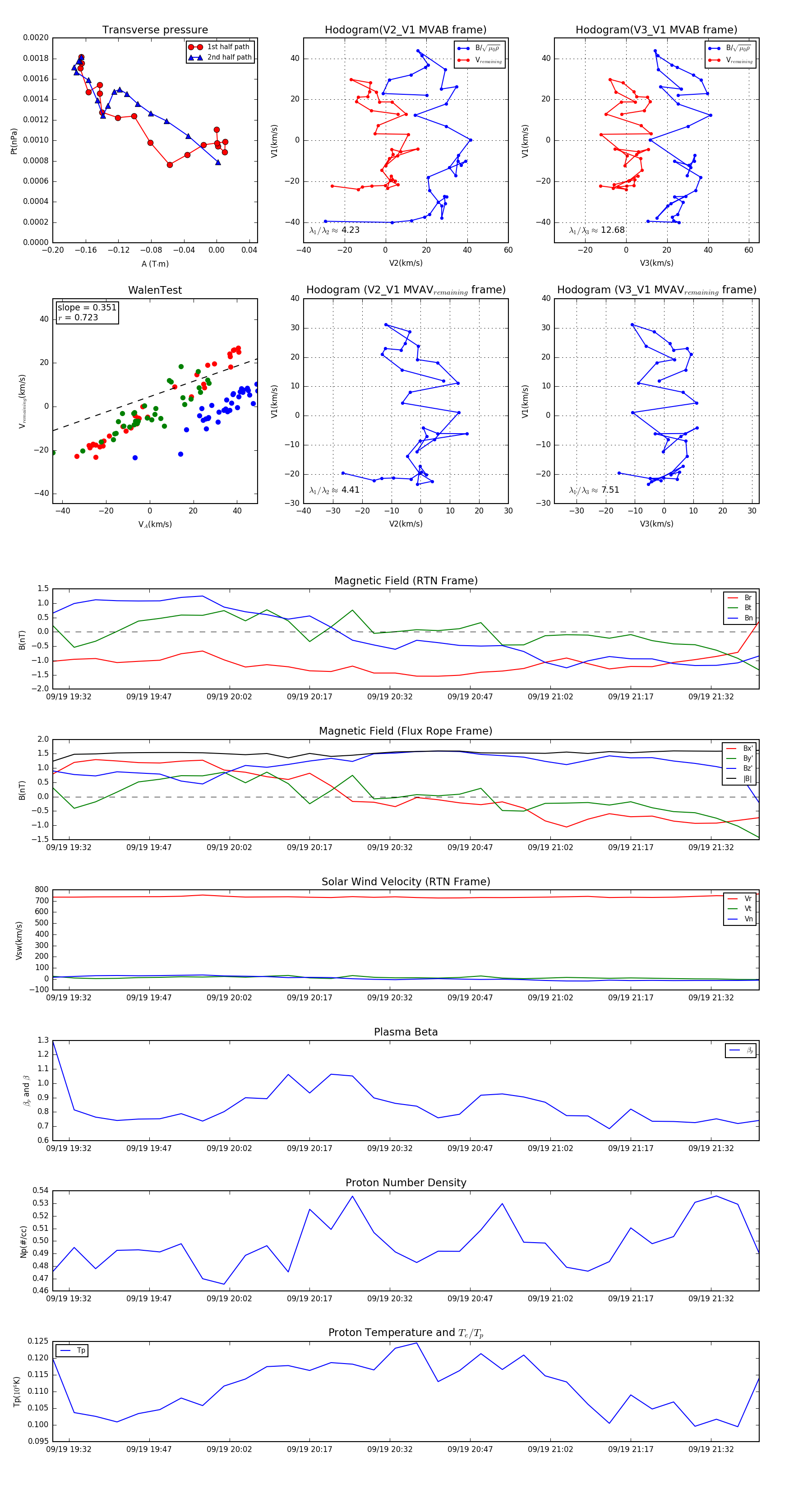
Flux Rope in 1994

Flux Rope Event 1994-09-19 19:29 ~ 1994-09-19 21:41 (133 minutes)


plot