HOME   LIST
‹–   –›

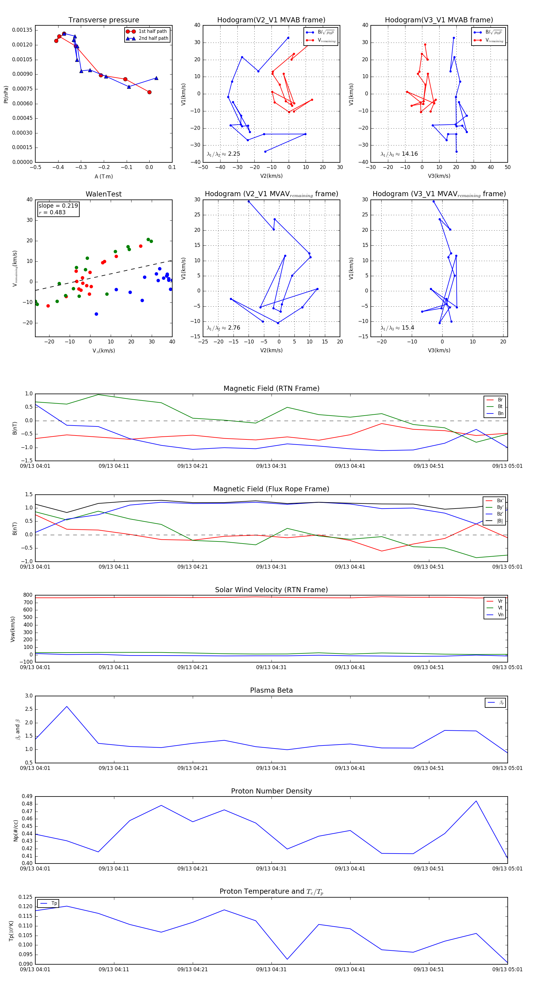
Flux Rope in 1994

Flux Rope Event 1994-09-13 04:01 ~ 1994-09-13 05:01 (61 minutes)


plot