HOME   LIST
‹–   –›

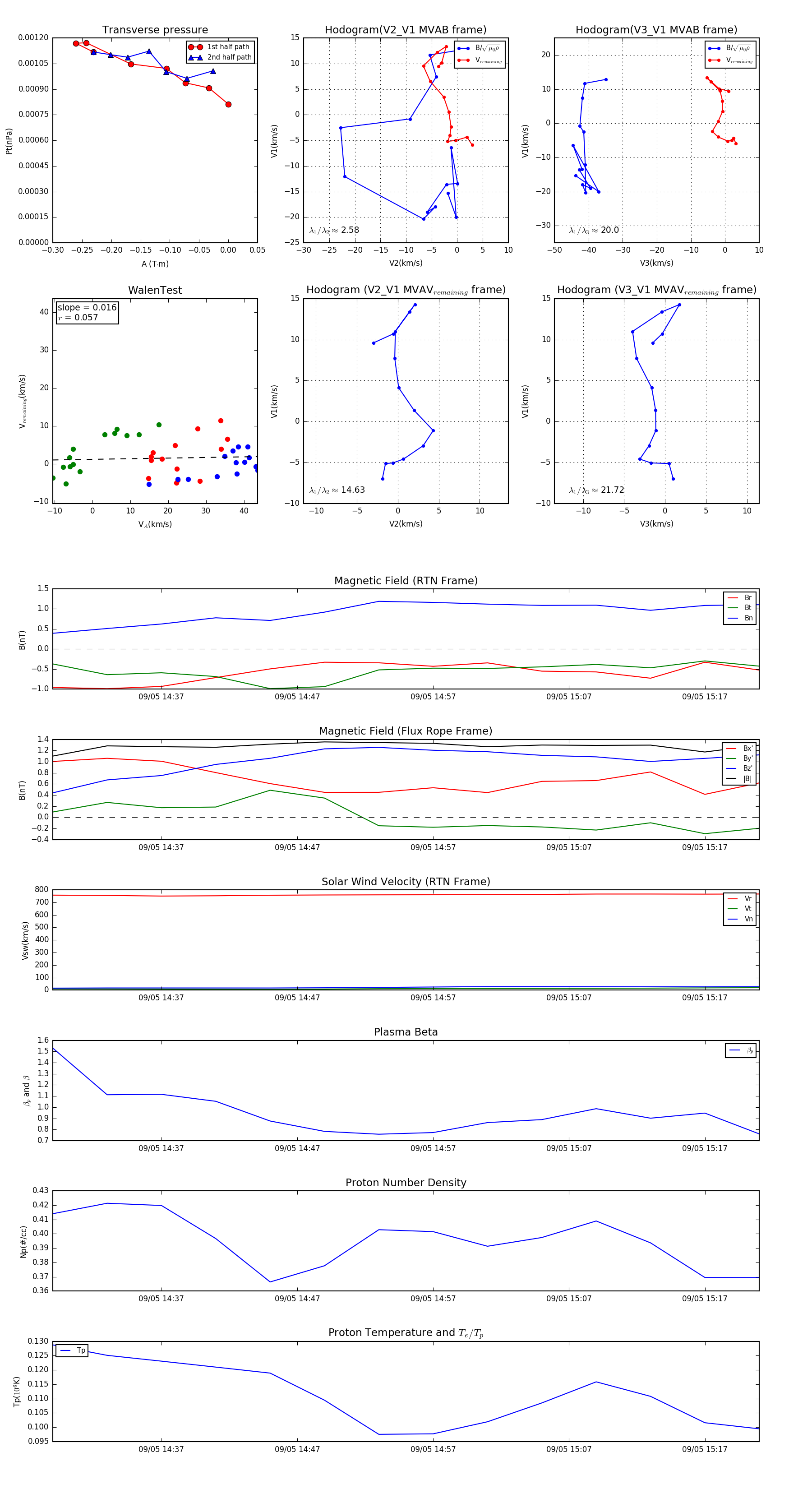
Flux Rope in 1994

Flux Rope Event 1994-09-05 14:29 ~ 1994-09-05 15:21 (53 minutes)


plot