HOME   LIST
‹–   –›

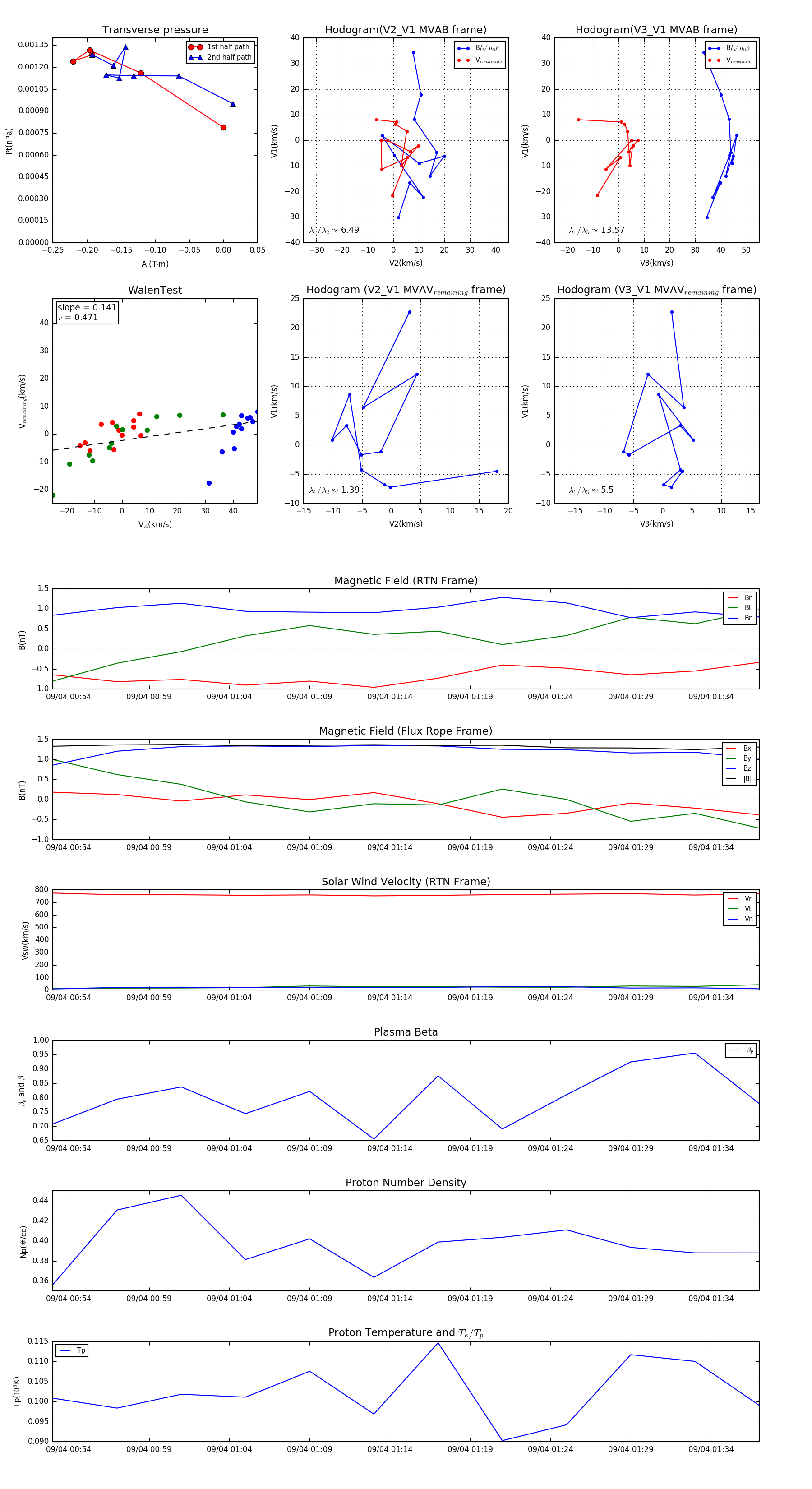
Flux Rope in 1994

Flux Rope Event 1994-09-04 00:53 ~ 1994-09-04 01:37 (45 minutes)


plot