HOME   LIST
‹–   –›

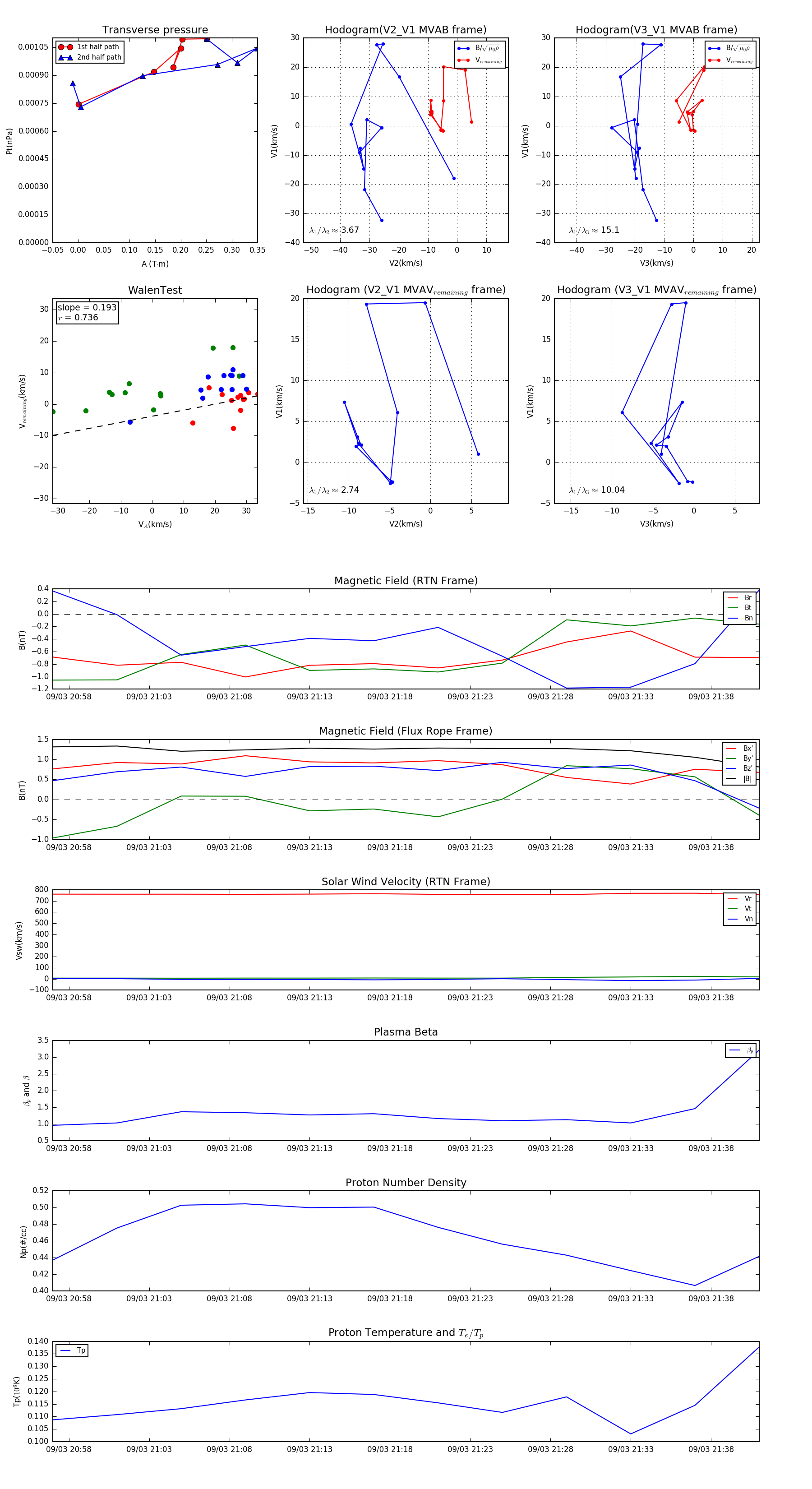
Flux Rope in 1994

Flux Rope Event 1994-09-03 20:57 ~ 1994-09-03 21:41 (45 minutes)


plot